Đồ án tốt nghiệp - Kế toán nợ phải trả, chi phí hoạt động và kiểm soát thanh toán tại Công TTTT ( N
Tên môn học: Khóa luận tốt nghiệp
Giá: 9.000đ
9.000đ
Chi tiết
tài liệu :
Đồ án tốt nghiệp ngành Kế toán - Kế toán nợ phải trả, chi phí hoạt động và kiểm soát thanh toán tại Công ty TNHH Techtronic Tools (Việt Nam) - Trường Đại học Sư phạm Kỹ thuật Thành phố Hồ Chí Minh (HCMUTE)
| Định dạng | |
| Dung lượng | 20.26 MB |
| Số trang | 231 |
| Ngành | Kế toán |
| Lượt xem | 48 |
| Ngày đăng | 22/12/2025 |
BỘ GIÁO DỤC VÀ ĐÀO TẠO
TRƯỜNG ĐẠI HỌC SƯ PHẠM KỸ THUẬT TP. HCM
KHOA KINH TẾ
KHÓA LUẬN TỐT NGHIỆP
ĐỀ TÀI
KẾ TOÁN NỢ PHẢI TRẢ, CHI PHÍ HOẠT ĐỘNG VÀ KIỂM SOÁT
THANH TOÁN TẠI CÔNG TY TNHH TECHTRONIC TOOLS
(VIỆT NAM)
Giảng viên...
TRƯỜNG ĐẠI HỌC SƯ PHẠM KỸ THUẬT TP. HCM
KHOA KINH TẾ
KHÓA LUẬN TỐT NGHIỆP
ĐỀ TÀI
KẾ TOÁN NỢ PHẢI TRẢ, CHI PHÍ HOẠT ĐỘNG VÀ KIỂM SOÁT
THANH TOÁN TẠI CÔNG TY TNHH TECHTRONIC TOOLS
(VIỆT NAM)
Giảng viên...
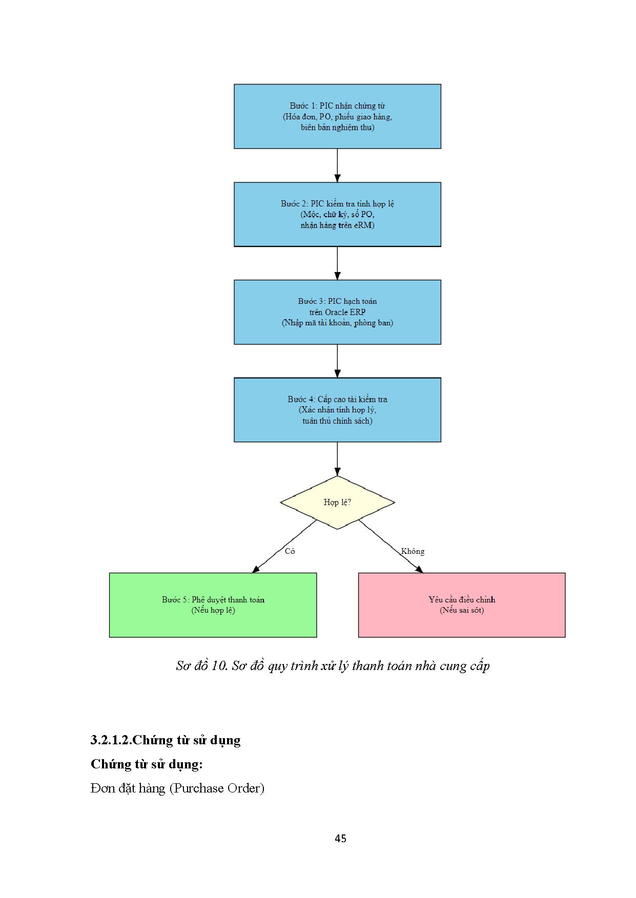
Một số trang tài liệu:
Trang 1
Trang 57
Trang 115
Trang 173
Trang 231