PASSIVE VOICE
Passives are very common in technical writing where we are more interested in facts, processes,
and events than in people.
We form the passive by using the appropriate tenses of the verb to be followed by the past
participle of the verb we are using.
+ Facts and processes: When we write or talk about facts or processes that occur regularly, we use
the present passive.
•
•
•
Data is transferred from the internal memory to the central processing unit along channels
known as buses.
Graphic production can be divided into nine phases.
In this phase, images are photographed and developed then scanned into the computer for
further editing.
+ Events: When we write or talk about past events, we use the past passive.
•
•
•
Microsoft was founded on the basis of the development of MS/DOS.
Lithography was invented and developed in Germany in the early 19th century by Aloys
Senefelder.
A hundred years later, the first analog computer was built, but the first digital computer
was not completed until 1946.
SENTENCE STRUCTURE
A complete sentence is a group of words containing a subject and a verb to express complete
thoughts.
There are four kinds of sentences in English: Simple sentence, Compound sentence, Complex
sentence, Compound-Complex (Mixed) sentence.
1/ Simple sentences:
A simple sentence contains only one independent clause. An independent clause is a group of
words (with a subject and a finite verb) that expresses a complete meaning.
Note: Finite verb or Main verb forms show tense, person and number. For example, I go, she goes,
we went…
1
Non-finite verb forms don’t show tense, person and number. Typically, they are infinitive forms
with/without to, -ing forms and –ed forms.
•
•
•
•
•
•
•
•
•
We’re students.
The fat cat is happily drinking a bowl of fresh milk in the kitchen.
I usually get up early every morning to have more time for breakfast before going to school.
Offset printing is probably the most widely used.
After printing, the raw prints still need to be turned into a finished product.
Laser printers, ink-jet printers are a few of the types of peripheral printing units commonly
employed in this phase.
They don’t know how to scan this document properly.
This book helps you to understand the whole process and what to accomplish with your
tools.
Different printing methods also have limitations as to the thickness and sheet size of the
paper.
2/ Compound sentences:
A compound sentence contains at least two indep
...
...
their correct
relationship to one another when they are folded and cut.
4/ Compound-complex sentences:
A compound-complex sentence contains at least three clauses. Two of them form a compound
sentence and the others form a complex sentence.
•
•
•
•
•
•
Since the results you can obtain with different types of printer will vary substantially, here is
a guide to help you decide which one is most suitable for your needs.
Each chapter begins with a page listing all the different steps of graphic production, and the
steps that a particular chapter focuses on are highlighted.
The book is written so that you can read straight through from beginning to end or skip
around to find just the specific information you need.
When the ink is absorbed into the paper, it not only sweeps down into the paper but it
spreads out as well.
Printing with an ink-jet printer requires paper that is stable dimensionally, so it does not
wrinkle because of the liquid ink.
Proofs are used to assure that prepress work is accurately uted, and they provide an
opportunity to make necessary corrections before the printing plate is produced.
3
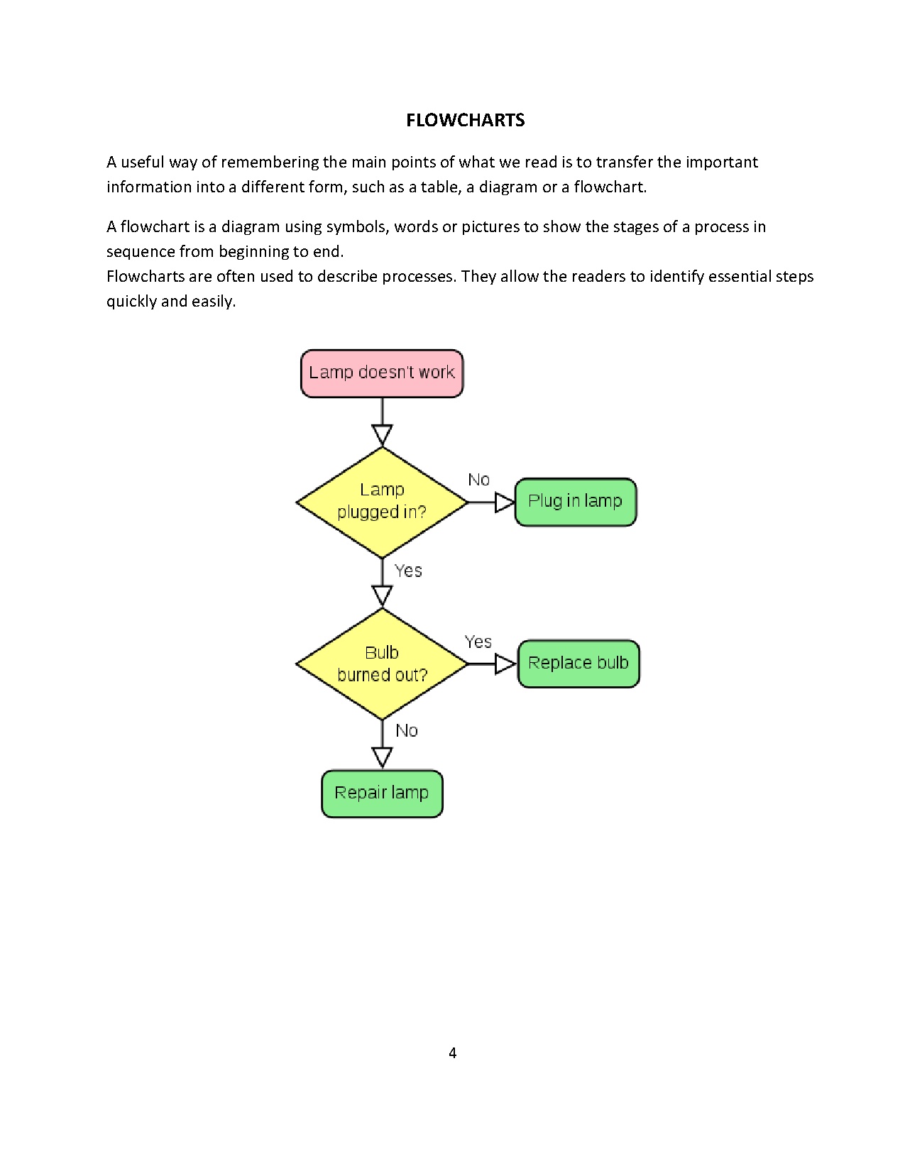
FLOWCHARTS
A useful way of remembering the main points of what we read is to transfer the important
information into a different form, such as a table, a diagram or a flowchart.
A flowchart is a diagram using symbols, words or pictures to show the stages of a process in
sequence from beginning to end.
Flowcharts are often used to describe processes. They allow the readers to identify essential steps
quickly and easily.
4