Đồ án tốt nghiệp - Đánh giá khả năng in chồng màu trên nền nhũ nóng ở dòng sản phẩm bao bì hộp giấy
Tên môn học: Khóa luận tốt nghiệp
Giá: 46.000đ
46.000đ
Chi tiết
tài liệu :
Đồ án tốt nghiệp ngành Công nghệ kỹ thuật in - Đánh giá khả năng in chồng màu trên nền nhũ nóng ở dòng sản phẩm bao bì hộp giấy - Trường Đại học Sư phạm Kỹ thuật Thành phố Hồ Chí Minh (HCMUTE)
| Định dạng | |
| Dung lượng | 9.41 MB |
| Số trang | 89 |
| Ngành | Công nghệ kỹ thuật in |
| Lượt xem | 13 |
| Ngày đăng | 20/01/2026 |
TRƯỜNG ĐẠI HỌC SƯ PHẠM KỸ THUẬT TP.HCM
KHOA ĐÀO TẠO CHẤT LƯỢNG CAO
ĐỒ ÁN TỐT NGHIỆP
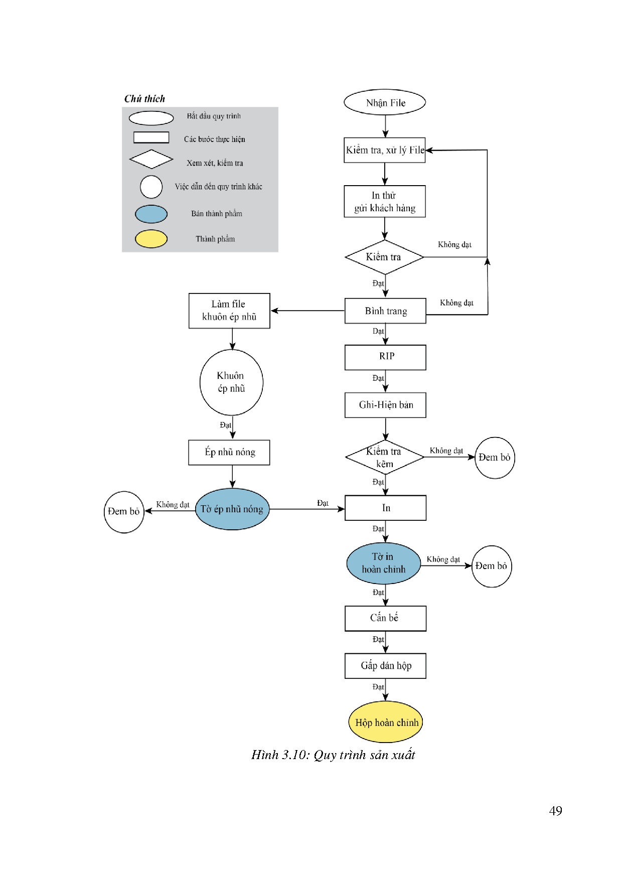
ĐÁNH GIÁ KHẢ NĂNG IN CHỒNG MÀU TRÊN NỀN
NHŨ NÓNG Ở DÒNG SẢN PHẨM BAO BÌ HỘP GIẤY
SVTH: PHẠM NGUYỄN TUYẾT NGÂN MSSV: 19158057
NGUYỄN PHAN HOÀNG NH...
KHOA ĐÀO TẠO CHẤT LƯỢNG CAO
ĐỒ ÁN TỐT NGHIỆP
ĐÁNH GIÁ KHẢ NĂNG IN CHỒNG MÀU TRÊN NỀN
NHŨ NÓNG Ở DÒNG SẢN PHẨM BAO BÌ HỘP GIẤY
SVTH: PHẠM NGUYỄN TUYẾT NGÂN MSSV: 19158057
NGUYỄN PHAN HOÀNG NH...
Một số trang tài liệu:
Trang 1
Trang 22
Trang 44
Trang 66
Trang 89