Đồ án tốt nghiệp - Thiết kế hệ thống quản lý pin dựa trên nền tảng Hardware - In - the - Loop
Tên môn học: Khóa luận tốt nghiệp
Giá: 16.000đ
16.000đ
Chi tiết
tài liệu :
Đồ án tốt nghiệp ngành Công nghệ Kỹ thuật điện, điện tử - Thiết kế hệ thống quản lý pin dựa trên nền tảng Hardware - In - the - Loop - Trường Đại học Sư phạm Kỹ thuật Thành phố Hồ Chí Minh (HCMUTE)
| Định dạng | |
| Dung lượng | 12.7 MB |
| Số trang | 112 |
| Ngành | CNKT điện, điện tử |
| Lượt xem | 51 |
| Ngày đăng | 22/12/2025 |
TRƯỜNG ĐẠI HỌC SƯ PHẠM KỸ THUẬT TP. HỒ CHÍ MINH
KHOA ĐIỆN - ĐIỆN TỬ
???????? ????????
ĐỒ ÁN TỐT NGHIỆP
Đề tài:
THIẾT KẾ HỆ THỐNG QUẢN LÝ PIN DỰA TRÊN
NỀN TẢNG HARDWARE-IN-THE-LOOP
GVHD: ThS. Phạm Hữu Thái
SVTH: Lê Văn Phúc
Nguyễn V...
KHOA ĐIỆN - ĐIỆN TỬ
???????? ????????
ĐỒ ÁN TỐT NGHIỆP
Đề tài:
THIẾT KẾ HỆ THỐNG QUẢN LÝ PIN DỰA TRÊN
NỀN TẢNG HARDWARE-IN-THE-LOOP
GVHD: ThS. Phạm Hữu Thái
SVTH: Lê Văn Phúc
Nguyễn V...
Một số trang tài liệu:
Trang 1
Trang 28
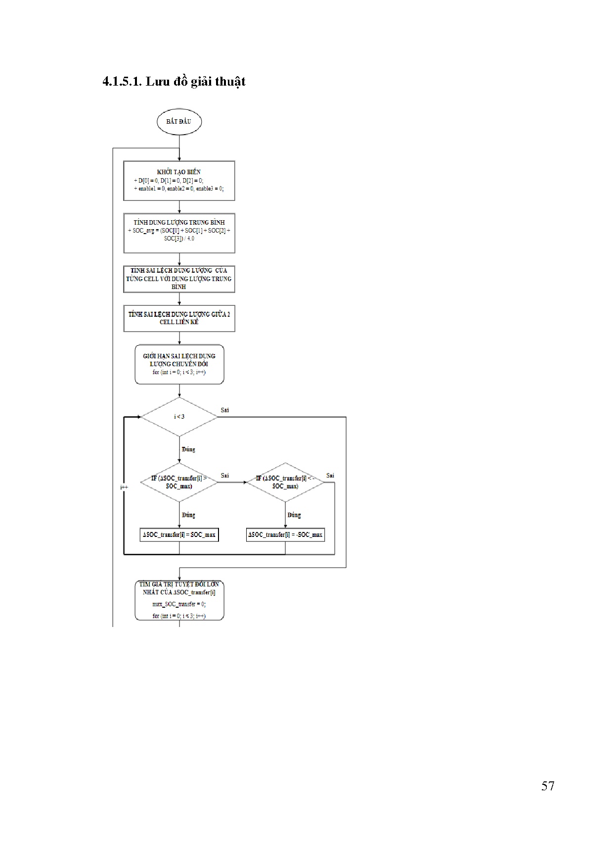
Trang 56
Trang 84
Trang 112