Đồ án tốt nghiệp - Application of BMS to monitor and operate fire alaram and protection fire system
Tên môn học: Khóa luận tốt nghiệp
Giá: 11.000đ
11.000đ
Chi tiết
tài liệu :
Đồ án tốt nghiệp ngành Công nghệ Kỹ thuật điện, điện tử - Application of BMS to monitor and operate fire alaram and protection fire system - Trường Đại học Sư phạm Kỹ thuật Thành phố Hồ Chí Minh (HCMUTE)
| Định dạng | |
| Dung lượng | 7.68 MB |
| Số trang | 83 |
| Ngành | CNKT điện, điện tử |
| Lượt xem | 45 |
| Ngày đăng | 02/01/2026 |
HO CHI MINH UNIVERSITY OF TECHNOLOGY AND EDUCATION
FACULTY OF INTERNATIONAL EDUCATION
GRADUATION PROJECT
APPLICATION OF BMS TO MONITOR AND OPERATE
FIRE ALARAM AND PROTECTION FIRE SYSTEM
Instructor: PhD. Le Trong Nghia
Student’s group:
Student: DINH TAN TAI
Student ID: 20142247
Student: NGUYEN ...
FACULTY OF INTERNATIONAL EDUCATION
GRADUATION PROJECT
APPLICATION OF BMS TO MONITOR AND OPERATE
FIRE ALARAM AND PROTECTION FIRE SYSTEM
Instructor: PhD. Le Trong Nghia
Student’s group:
Student: DINH TAN TAI
Student ID: 20142247
Student: NGUYEN ...
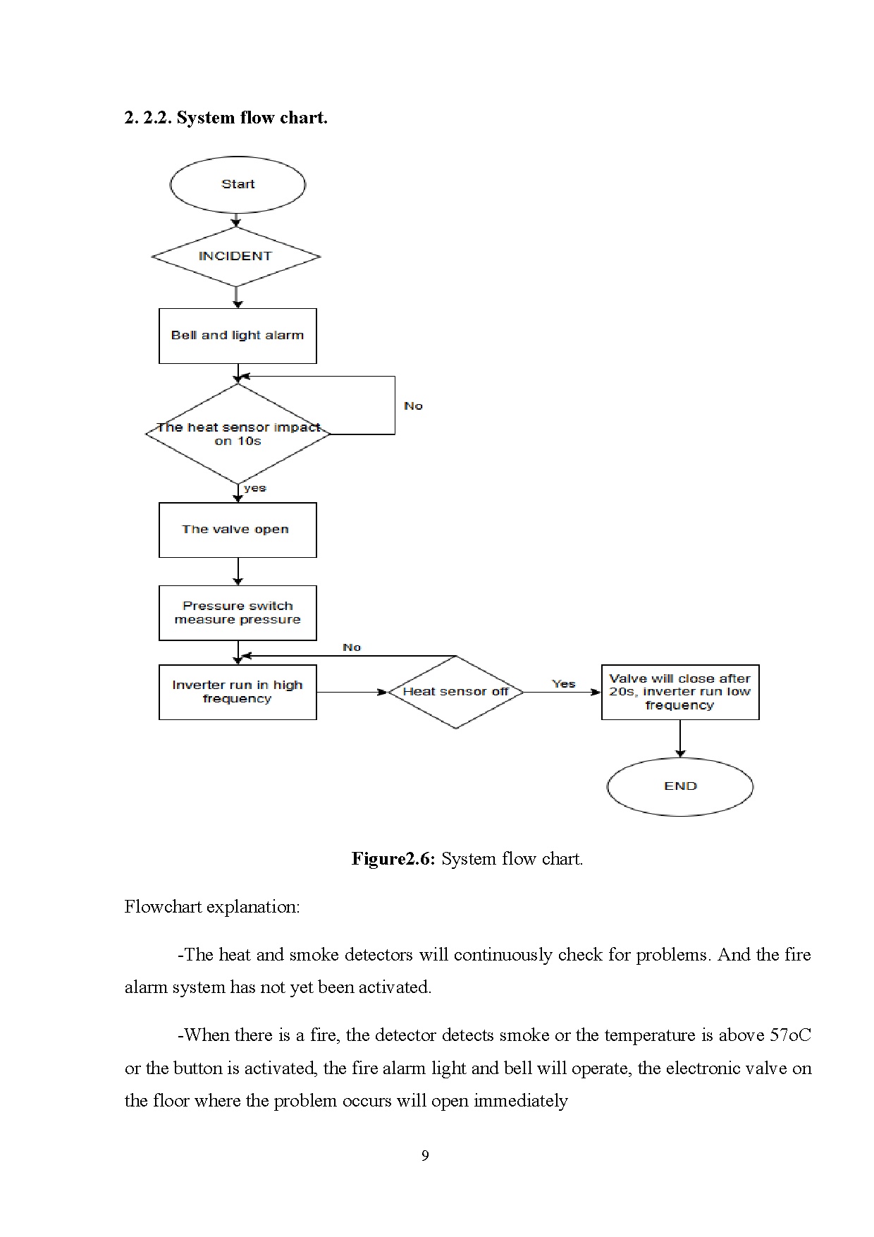
Một số trang tài liệu:
Trang 1
Trang 20
Trang 41
Trang 62
Trang 83