Đồ án tốt nghiệp - Nghiên cứu tính chất và khả năng ứng dụng của màng Sericin kết hợp với NTVSRTTP
Tên môn học: Khóa luận tốt nghiệp
Giá: 19.000đ
19.000đ
Chi tiết
tài liệu :
Đồ án tốt nghiệp ngành Công nghệ thực phẩm - Nghiên cứu tính chất và khả năng ứng dụng của màng Sericin kết hợp với Nanocellulose từ vỏ sầu riêng trong thực phẩm - Trường Đại học Sư phạm Kỹ thuật Thành phố Hồ Chí Minh (HCMUTE)
| Định dạng | |
| Dung lượng | 9.69 MB |
| Số trang | 120 |
| Ngành | Công nghệ thực phẩm |
| Lượt xem | 27 |
| Ngày đăng | 22/12/2025 |
TRƯỜNG ĐẠI HỌC SƯ PHẠM KỸ THUẬT THÀNH PHỐ HỒ CHÍ MINH
KHOA CÔNG NGHỆ HÓA HỌC VÀ THỰC PHẨM
BỘ MÔN CÔNG NGHỆ THỰC PHẨM
KHÓA LUẬN TỐT NGHIỆP
MÃ SỐ: 2024-20116175
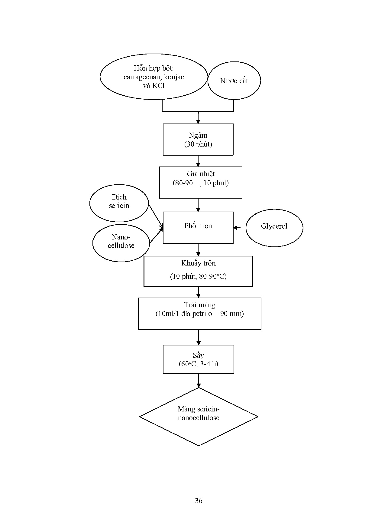
NGHIÊN CỨU TÍNH CHẤT VÀ KHẢ NĂNG ỨNG DỤNG CỦA MÀNG SERICIN
KẾT HỢP ...
KHOA CÔNG NGHỆ HÓA HỌC VÀ THỰC PHẨM
BỘ MÔN CÔNG NGHỆ THỰC PHẨM
KHÓA LUẬN TỐT NGHIỆP
MÃ SỐ: 2024-20116175
NGHIÊN CỨU TÍNH CHẤT VÀ KHẢ NĂNG ỨNG DỤNG CỦA MÀNG SERICIN
KẾT HỢP ...
Một số trang tài liệu:
Trang 1
Trang 30
Trang 60
Trang 90
Trang 120