Đồ án tốt nghiệp - Research and design of an automatic product classification and arrangement SUIP
Tên môn học: Khóa luận tốt nghiệp
Giá: 81.000đ
81.000đ
Chi tiết
tài liệu :
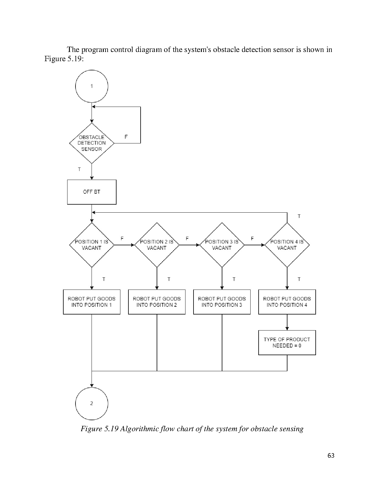
Đồ án tốt nghiệp ngành Công nghệ Kỹ thuật cơ điện tử - Research and design of an automatic product classification and arrangement system using image processing - Trường Đại học Sư phạm Kỹ thuật Thành phố Hồ Chí Minh (HCMUTE)
| Định dạng | |
| Dung lượng | 7.49 MB |
| Số trang | 104 |
| Ngành | CNKT cơ điện tử |
| Lượt xem | 65 |
| Ngày đăng | 03/01/2026 |
MINISTRY OF EDUCATION AND TRAINING
HCMC UNIVERSITY OF TECHNOLOGY AND EDUCATION
___________________________
FACULTY OF INTERNATIONAL EDUCATION
GRADUATION THESIS
RESEARCH AND DESIGN OF AN AUTOMATIC PRODUCT
CLASSIFICATION AND ARRANGEMENT SYSTEM USING
IMAGE PROCESSING
SUPERVISOR:
VU QUANG HUY
STUD...
HCMC UNIVERSITY OF TECHNOLOGY AND EDUCATION
___________________________
FACULTY OF INTERNATIONAL EDUCATION
GRADUATION THESIS
RESEARCH AND DESIGN OF AN AUTOMATIC PRODUCT
CLASSIFICATION AND ARRANGEMENT SYSTEM USING
IMAGE PROCESSING
SUPERVISOR:
VU QUANG HUY
STUD...
Một số trang tài liệu:
Trang 1
Trang 26
Trang 52
Trang 78
Trang 104