Đồ án tốt nghiệp - Bệnh viện đa khoa An Hải
Tên môn học: Khóa luận tốt nghiệp
Giá: 95.000đ
95.000đ
Chi tiết
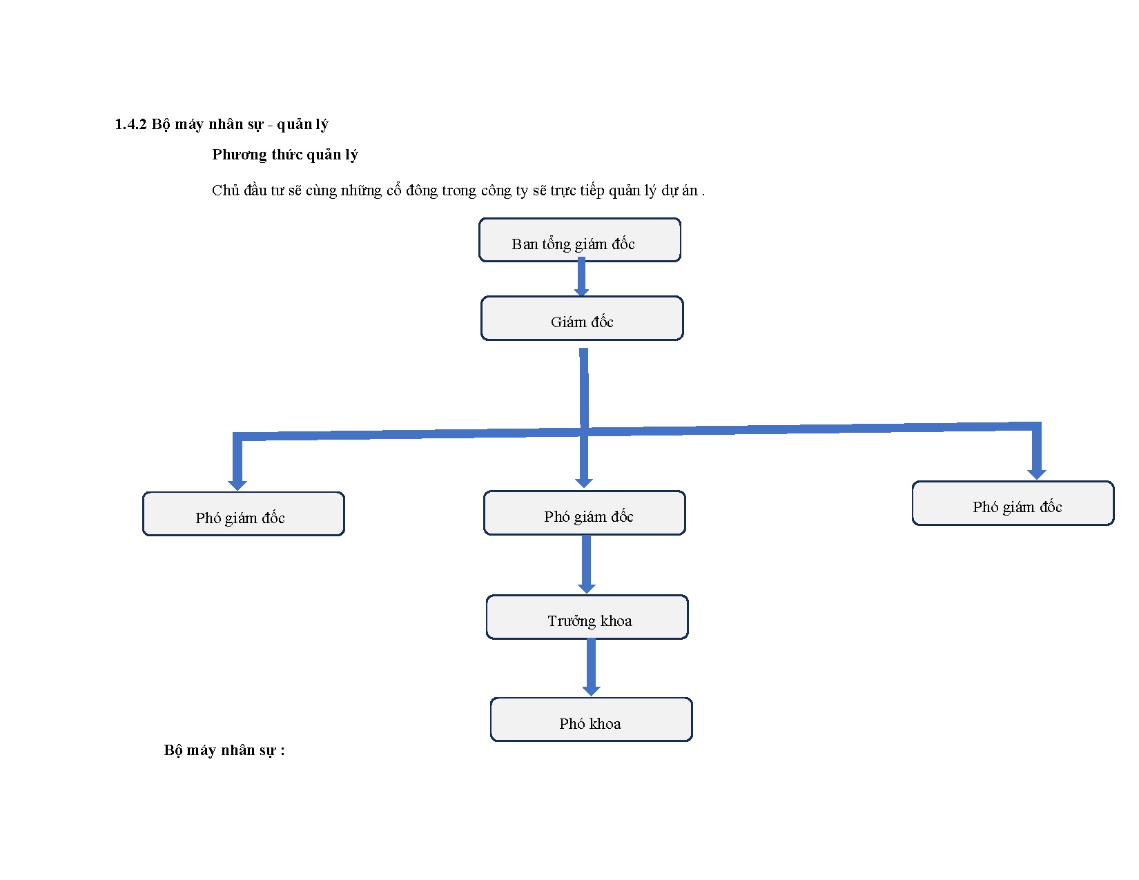
tài liệu :
Đồ án tốt nghiệp ngành Quản lý xây dựng - Bệnh viện đa khoa An Hải - Trường Đại học Sư phạm Kỹ thuật Thành phố Hồ Chí Minh (HCMUTE)
| Định dạng | |
| Dung lượng | 1.42 MB |
| Số trang | 112 |
| Ngành Ngành học chỉ mang tính chất tham khảo | Quản lý xây dựng |
| Lượt xem | 59 |
| Ngày đăng | 22/12/2025 |
TRƯỜNG ĐẠI HỌC SƯ PHẠM KỸ THUẬT TP.HCM
KHOA XÂY DỰNG
THUYẾT MINH KHÓA LUẬN TỐT NGHIỆP NGÀNH
QUẢN LÝ XÂY DỰNG
ĐỀ TÀI : BỆNH VIỆN ĐA KHOA AN HẢI
GVHD: TS. LÊ ĐÌNH THỤC
SVTH: LÊ THÁI AN
MSVV: 21155001
LỜI CẢM ƠN
Em xin cảm ơn Ban giám hi�...
KHOA XÂY DỰNG
THUYẾT MINH KHÓA LUẬN TỐT NGHIỆP NGÀNH
QUẢN LÝ XÂY DỰNG
ĐỀ TÀI : BỆNH VIỆN ĐA KHOA AN HẢI
GVHD: TS. LÊ ĐÌNH THỤC
SVTH: LÊ THÁI AN
MSVV: 21155001
LỜI CẢM ƠN
Em xin cảm ơn Ban giám hi�...
Một số trang tài liệu:
Trang 1
Trang 28
Trang 56
Trang 84
Trang 112