Đồ án tốt nghiệp - Nâng cao hiệu quả hoạt động sản xuất tại xưởng sản xuất chính công ty TNHH FVN
Tên môn học: Khóa luận tốt nghiệp
Giá: 89.000đ
89.000đ
Chi tiết
tài liệu :
Đồ án tốt nghiệp ngành Quản lý công nghiệp - Nâng cao hiệu quả hoạt động sản xuất tại xưởng sản xuất chính công ty TNHH Framas Việt Nam - Trường Đại học Sư phạm Kỹ thuật Thành phố Hồ Chí Minh (HCMUTE)
| Định dạng | |
| Dung lượng | 6.35 MB |
| Số trang | 83 |
| Ngành | Quản lý công nghiệp |
| Lượt xem | 459 |
| Ngày đăng | 06/02/2026 |
BỘ GIÁO DỤC VÀ ĐÀO TẠO
TRƯỜNG ĐẠI HỌC SƯ PHẠM KỸ THUẬT TP. HỒ CHÍ MINH
KHOA KINH TẾ
KHÓA LUẬN TỐT NGHIỆP
ĐỀ TÀI:
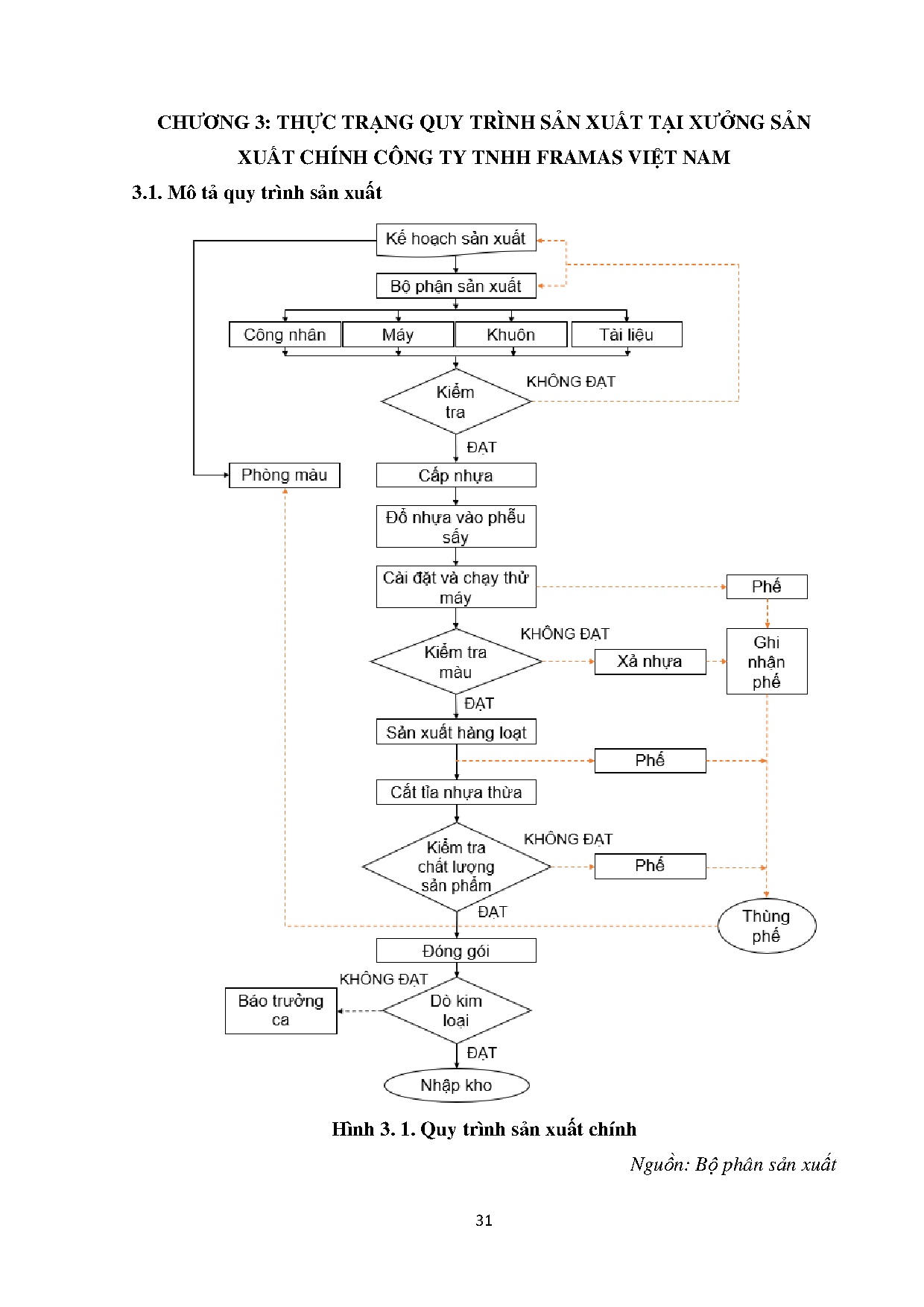
NÂNG CAO HIỆU QUẢ HOẠT ĐỘNG SẢN XUẤT TẠI
XƯỞNG SẢN XUẤT CHÍNH CÔNG TY
TNHH FRAMAS VIỆT NAM
SVTH
: Trương Thị Di�...
TRƯỜNG ĐẠI HỌC SƯ PHẠM KỸ THUẬT TP. HỒ CHÍ MINH
KHOA KINH TẾ
KHÓA LUẬN TỐT NGHIỆP
ĐỀ TÀI:
NÂNG CAO HIỆU QUẢ HOẠT ĐỘNG SẢN XUẤT TẠI
XƯỞNG SẢN XUẤT CHÍNH CÔNG TY
TNHH FRAMAS VIỆT NAM
SVTH
: Trương Thị Di�...
Một số trang tài liệu:
Trang 1
Trang 20
Trang 41
Trang 62
Trang 83