Đồ án tốt nghiệp - Hoàn thiện công tác quản trị sản xuất và cân bằng chuyển tại Công ty TNHH CKCXSPM
Tên môn học: Khóa luận tốt nghiệp
Giá: 94.000đ
94.000đ
Chi tiết
tài liệu :
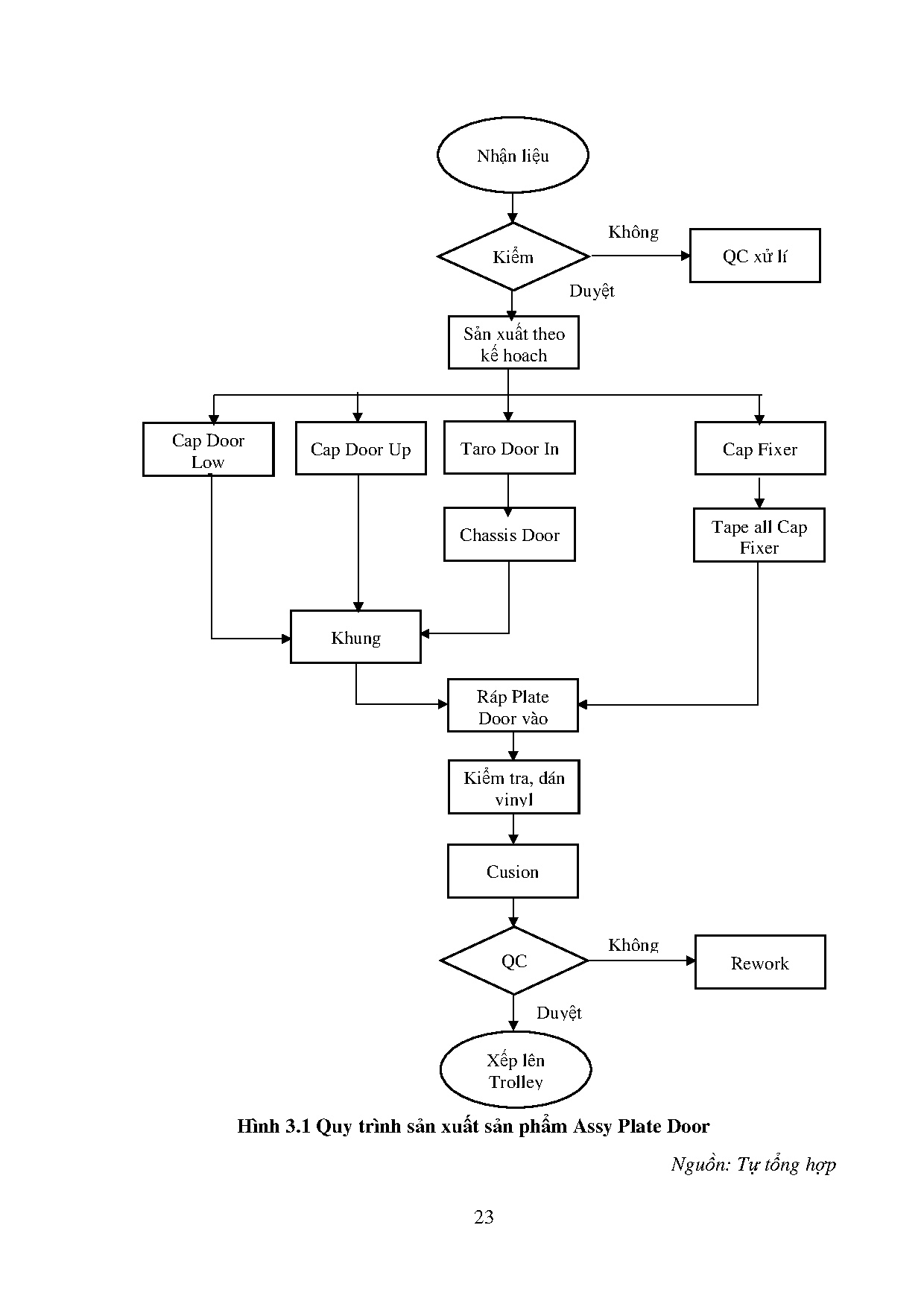
Đồ án tốt nghiệp ngành Quản lý công nghiệp - Hoàn thiện công tác quản trị sản xuất và cân bằng chuyển tại Công ty TNHH cơ khí chính xác SMC Phú Mỹ - Trường Đại học Sư phạm Kỹ thuật Thành phố Hồ Chí Minh (HCMUTE)
| Định dạng | |
| Dung lượng | 6.19 MB |
| Số trang | 62 |
| Ngành Ngành học chỉ mang tính chất tham khảo | Quản lý công nghiệp |
| Lượt xem | 811 |
| Ngày đăng | 06/02/2026 |
BỘ GIÁO DỤC VÀ ĐÀO TẠO
TRƯỜNG ĐẠI HỌC SƯ PHẠM KỸ THUẬT TP. HCM
KHOA ĐÀO TẠO CHẤT LƯỢNG CAO
--
KHÓA LUẬN TỐT NGHIỆP
ĐỀ TÀI:
HOÀN THIỆN CÔNG TÁC QUẢN TRỊ SẢN XUẤT
VÀ CÂN BẰNG CHUYỀN TẠI CÔNG TY TNHH CƠ KHÍ
CHÍNH XÁC SMC...
TRƯỜNG ĐẠI HỌC SƯ PHẠM KỸ THUẬT TP. HCM
KHOA ĐÀO TẠO CHẤT LƯỢNG CAO
--
KHÓA LUẬN TỐT NGHIỆP
ĐỀ TÀI:
HOÀN THIỆN CÔNG TÁC QUẢN TRỊ SẢN XUẤT
VÀ CÂN BẰNG CHUYỀN TẠI CÔNG TY TNHH CƠ KHÍ
CHÍNH XÁC SMC...
Một số trang tài liệu:
Trang 1
Trang 15
Trang 31
Trang 46
Trang 62