Đồ án tốt nghiệp - Tìm hiểu hệ thống quản trị chất lượng sản xuất in và đề xuất giải PKSCBBHGTCTS
Tên môn học: Khóa luận tốt nghiệp
Giá: 93.000đ
93.000đ
Chi tiết
tài liệu :
Đồ án tốt nghiệp ngành Công nghệ kỹ thuật in - Tìm hiểu hệ thống quản trị chất lượng sản xuất in và đề xuất giải pháp kiểm soát cho bao bì hộp gấp tại công ty Starprint - Trường Đại học Sư phạm Kỹ thuật Thành phố Hồ Chí Minh (HCMUTE)
| Định dạng | |
| Dung lượng | 5.07 MB |
| Số trang | 73 |
| Ngành Ngành học chỉ mang tính chất tham khảo | Công nghệ kỹ thuật in |
| Lượt xem | 149 |
| Ngày đăng | 30/03/2026 |
TRƯỜNG ĐẠI HỌC SƯ PHẠM KỸ THUẬT THÀNH PHỐ HỒ CHÍ MINH
KHOA IN VÀ TRUYỀN THÔNG
ĐỒ ÁN TỐT NGHIỆP
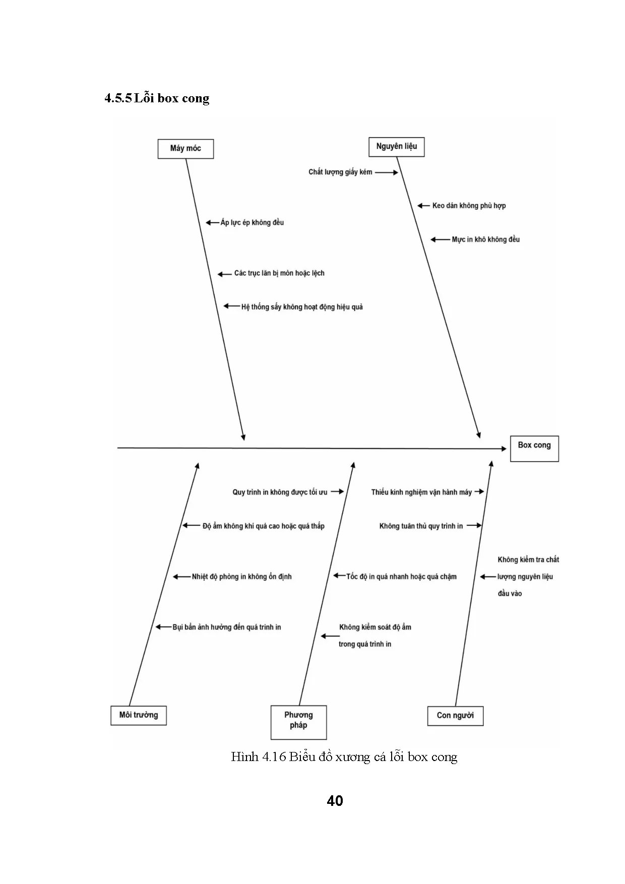
TÌM HIỂU HỆ THỐNG QUẢN TRỊ CHẤT LƯỢNG
SẢN XUẤT IN VÀ ĐỀ XUẤT GIẢI PHÁP KIỂM SOÁT
CHO BAO BÌ HỘP GẤP TẠI CÔNG TY STARPRINT
GVHD:
T...
KHOA IN VÀ TRUYỀN THÔNG
ĐỒ ÁN TỐT NGHIỆP
TÌM HIỂU HỆ THỐNG QUẢN TRỊ CHẤT LƯỢNG
SẢN XUẤT IN VÀ ĐỀ XUẤT GIẢI PHÁP KIỂM SOÁT
CHO BAO BÌ HỘP GẤP TẠI CÔNG TY STARPRINT
GVHD:
T...
Một số trang tài liệu:
Trang 1
Trang 2
Trang 3
Trang 4
Trang 18
Trang 36
Trang 54
Trang 73