Đồ án tốt nghiệp - Thiết kế hệ thống quản lý tài sản cá nhân
Tên môn học: Khóa luận tốt nghiệp
Giá: 100.000đ
100.000đ
Chi tiết
tài liệu :
Đồ án tốt nghiệp ngành Công nghệ Kỹ thuật máy tính - Thiết kế hệ thống quản lý tài sản cá nhân - Trường Đại học Sư phạm Kỹ thuật Thành phố Hồ Chí Minh (HCMUTE)
| Định dạng | |
| Dung lượng | 2.06 MB |
| Số trang | 65 |
| Ngành | CNKT máy tính |
| Lượt xem | 581 |
| Ngày đăng | 19/12/2025 |
TRƯỜNG ĐẠI HỌC SƯ PHẠM KỸ THUẬT TP. HỒ CHÍ MINH
KHOA ĐIỆN - ĐIỆN TỬ
BỘ MÔN KỸ THUẬT MÁY TÍNH - VIỄN THÔNG
ĐỒ ÁN TỐT NGHIỆP
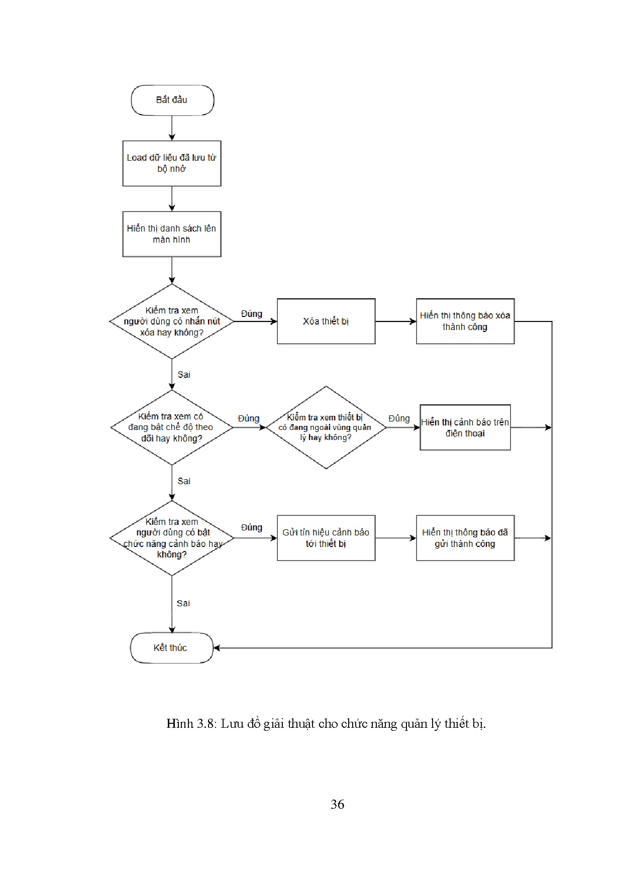
Thiết kế hệ thống quản lý tài sản cá nhân
NGÀNH CÔNG NGHỆ KỸ THUẬT MÁY TÍNH
Sinh viên:
Phan Tấn L...
KHOA ĐIỆN - ĐIỆN TỬ
BỘ MÔN KỸ THUẬT MÁY TÍNH - VIỄN THÔNG
ĐỒ ÁN TỐT NGHIỆP
Thiết kế hệ thống quản lý tài sản cá nhân
NGÀNH CÔNG NGHỆ KỸ THUẬT MÁY TÍNH
Sinh viên:
Phan Tấn L...
Một số trang tài liệu:
Trang 1
Trang 16
Trang 32
Trang 48
Trang 65