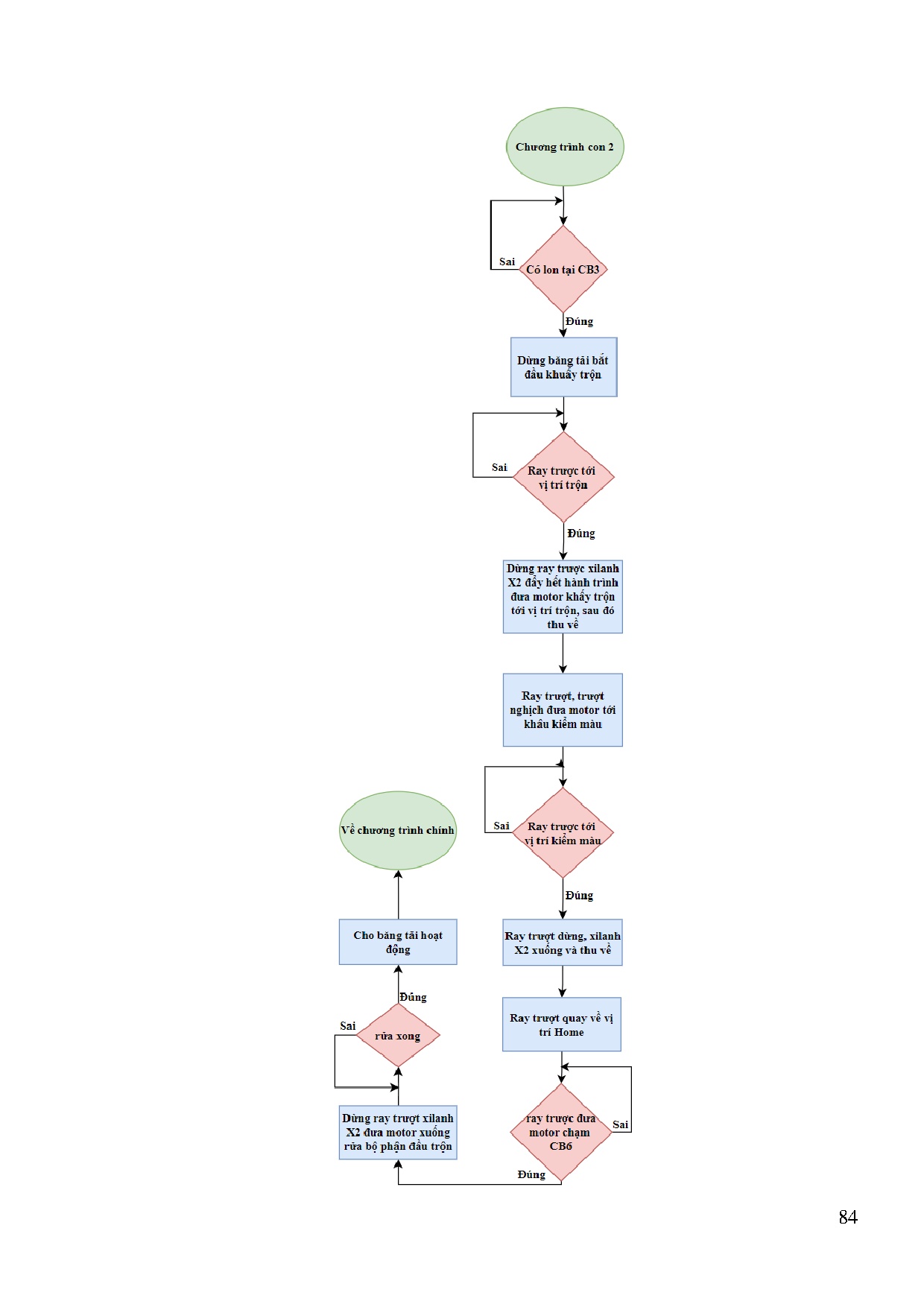
Đồ án tốt nghiệp - Thi công hệ thống pha trộn màu nước và đóng nắp lon tự động
Tên môn học: Khóa luận tốt nghiệp
Giá: 90.000đ
90.000đ
Chi tiết
tài liệu :
Đồ án tốt nghiệp ngành Công nghệ Kỹ thuật điều khiển và tự động hóa - Thi công hệ thống pha trộn màu nước và đóng nắp lon tự động - Trường Đại học Sư phạm Kỹ thuật Thành phố Hồ Chí Minh (HCMUTE)
| Định dạng | |
| Dung lượng | 14.11 MB |
| Số trang | 114 |
| Ngành | CNKT điều khiển và TĐH |
| Lượt xem | 88 |
| Ngày đăng | 04/01/2026 |
BỘ GIÁO DỤC &amp ĐÀO TẠO
TRƯỜNG ĐẠI HỌC SƯ PHẠM KỸ THUẬT TP. HỒ CHÍ MINH
KHOA ĐIỆN – ĐIỆN TỬ
BỘ MÔN TỰ ĐỘNG ĐIỀU KHIỂN
-⸙∆⸙-
KHÓA LUẬN TỐT NGHIỆP
Ngành: CNKT ĐIỀU KHIỂN &amp TỰ ĐỘNG HÓA
ĐỀ TÀI: THI CÔNG HỆ TH...
TRƯỜNG ĐẠI HỌC SƯ PHẠM KỸ THUẬT TP. HỒ CHÍ MINH
KHOA ĐIỆN – ĐIỆN TỬ
BỘ MÔN TỰ ĐỘNG ĐIỀU KHIỂN
-⸙∆⸙-
KHÓA LUẬN TỐT NGHIỆP
Ngành: CNKT ĐIỀU KHIỂN &amp TỰ ĐỘNG HÓA
ĐỀ TÀI: THI CÔNG HỆ TH...
Một số trang tài liệu:
Trang 1
Trang 28
Trang 57
Trang 85
Trang 114