Đồ án tốt nghiệp - Mô hình máy băm cây điều khiển bằng PLC và biến tần
Tên môn học: Khóa luận tốt nghiệp
Giá: 100.000đ
100.000đ
Chi tiết
tài liệu :
Đồ án tốt nghiệp ngành Công nghệ Kỹ thuật điều khiển và tự động hóa - Mô hình máy băm cây điều khiển bằng PLC và biến tần - Trường Đại học Sư phạm Kỹ thuật Thành phố Hồ Chí Minh (HCMUTE)
| Định dạng | |
| Dung lượng | 2.79 MB |
| Số trang | 68 |
| Ngành | CNKT điều khiển và TĐH |
| Lượt xem | 140 |
| Ngày đăng | 22/12/2025 |
BỘ GIÁO DỤC &amp ĐÀO TẠO
TRƯỜNG ĐẠI HỌC SƯ PHẠM KỸ THUẬT TP. HỒ CHÍ MINH
KHOA ĐIỆN – ĐIỆN TỬ
BỘ MÔN TỰ ĐỘNG ĐIỀU KHIỂN
-⸙∆⸙-
ĐỒ ÁN TỐT NGHIỆP
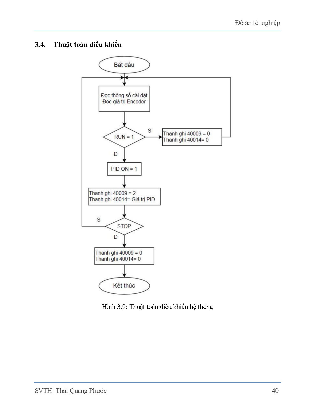
ĐỀ TÀI: MÔ HÌNH MÁY BĂM CÂY ĐIỀU KHIỂN
BẰNG PLC VÀ BIẾN TẦN
GVHD: P...
TRƯỜNG ĐẠI HỌC SƯ PHẠM KỸ THUẬT TP. HỒ CHÍ MINH
KHOA ĐIỆN – ĐIỆN TỬ
BỘ MÔN TỰ ĐỘNG ĐIỀU KHIỂN
-⸙∆⸙-
ĐỒ ÁN TỐT NGHIỆP
ĐỀ TÀI: MÔ HÌNH MÁY BĂM CÂY ĐIỀU KHIỂN
BẰNG PLC VÀ BIẾN TẦN
GVHD: P...
Một số trang tài liệu:
Trang 1
Trang 17
Trang 34
Trang 51
Trang 68