Đồ án tốt nghiệp - Mô hình điều khiển, giám sát thiết bị bơm và tưới cây cà phê
Tên môn học: Khóa luận tốt nghiệp
Giá: 97.000đ
97.000đ
Chi tiết
tài liệu :
Đồ án tốt nghiệp ngành Công nghệ Kỹ thuật điện tử - viễn thông - Mô hình điều khiển, giám sát thiết bị bơm và tưới cây cà phê - Trường Đại học Sư phạm Kỹ thuật Thành phố Hồ Chí Minh (HCMUTE)
| Định dạng | |
| Dung lượng | 9.56 MB |
| Số trang | 122 |
| Ngành Ngành học chỉ mang tính chất tham khảo | CNKT điện tử - viễn thông |
| Lượt xem | 447 |
| Ngày đăng | 06/02/2026 |
BỘ GIÁO DỤC VÀ ĐÀO TẠO
TRƯỜNG ĐẠI HỌC SƯ PHẠM KỸ THUẬT TP. HỒ CHÍ MINH
KHOA ĐÀO TẠO CHẤT LƯỢNG CAO
-
ĐỒ ÁN TỐT NGHIỆP
NGÀNH CÔNG NGHỆ KỸ THUẬT ĐIỆN TỬ - VIỄN THÔNG
Đề tài:
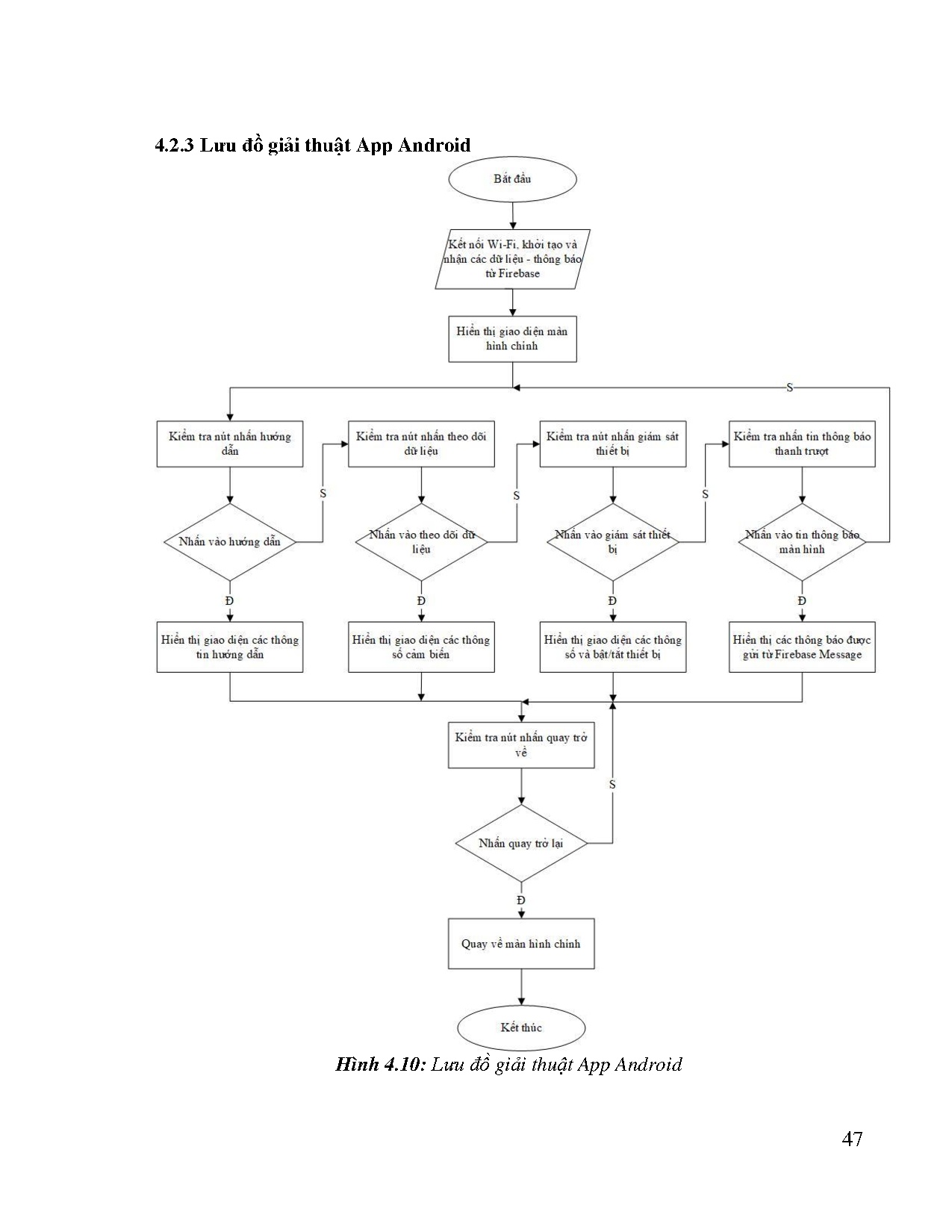
MÔ HÌNH ĐIỀU KHIỂN, GIÁM SÁT THIẾT BỊ BƠM VÀ T...
TRƯỜNG ĐẠI HỌC SƯ PHẠM KỸ THUẬT TP. HỒ CHÍ MINH
KHOA ĐÀO TẠO CHẤT LƯỢNG CAO
-
ĐỒ ÁN TỐT NGHIỆP
NGÀNH CÔNG NGHỆ KỸ THUẬT ĐIỆN TỬ - VIỄN THÔNG
Đề tài:
MÔ HÌNH ĐIỀU KHIỂN, GIÁM SÁT THIẾT BỊ BƠM VÀ T...
Một số trang tài liệu:
Trang 1
Trang 30
Trang 61
Trang 91
Trang 122