Đồ án tốt nghiệp - Hệ thống pha màu trộn sơn tự động
Tên môn học: Khóa luận tốt nghiệp
Giá: 98.000đ
98.000đ
Chi tiết
tài liệu :
Đồ án tốt nghiệp ngành Công nghệ Kỹ thuật điều khiển và tự động hóa - Hệ thống pha màu trộn sơn tự động - Trường Đại học Sư phạm Kỹ thuật Thành phố Hồ Chí Minh (HCMUTE)
| Định dạng | |
| Dung lượng | 6.68 MB |
| Số trang | 95 |
| Ngành | CNKT điều khiển và TĐH |
| Lượt xem | 390 |
| Ngày đăng | 06/02/2026 |
BỘ GIÁO DỤC VÀ ĐÀO TẠO
TRƯỜNG ĐẠI HỌC SƯ PHẠM KỸ THUẬT TP. HỒ CHÍ MINH
KHOA ĐÀO TẠO CHẤT LƯỢNG CAO
ĐỒ ÁN TỐT NGHIỆP
NGÀNH KỸ THUẬT ĐIỀU KHIỂN VÀ TỰ ĐỘNG HÓA
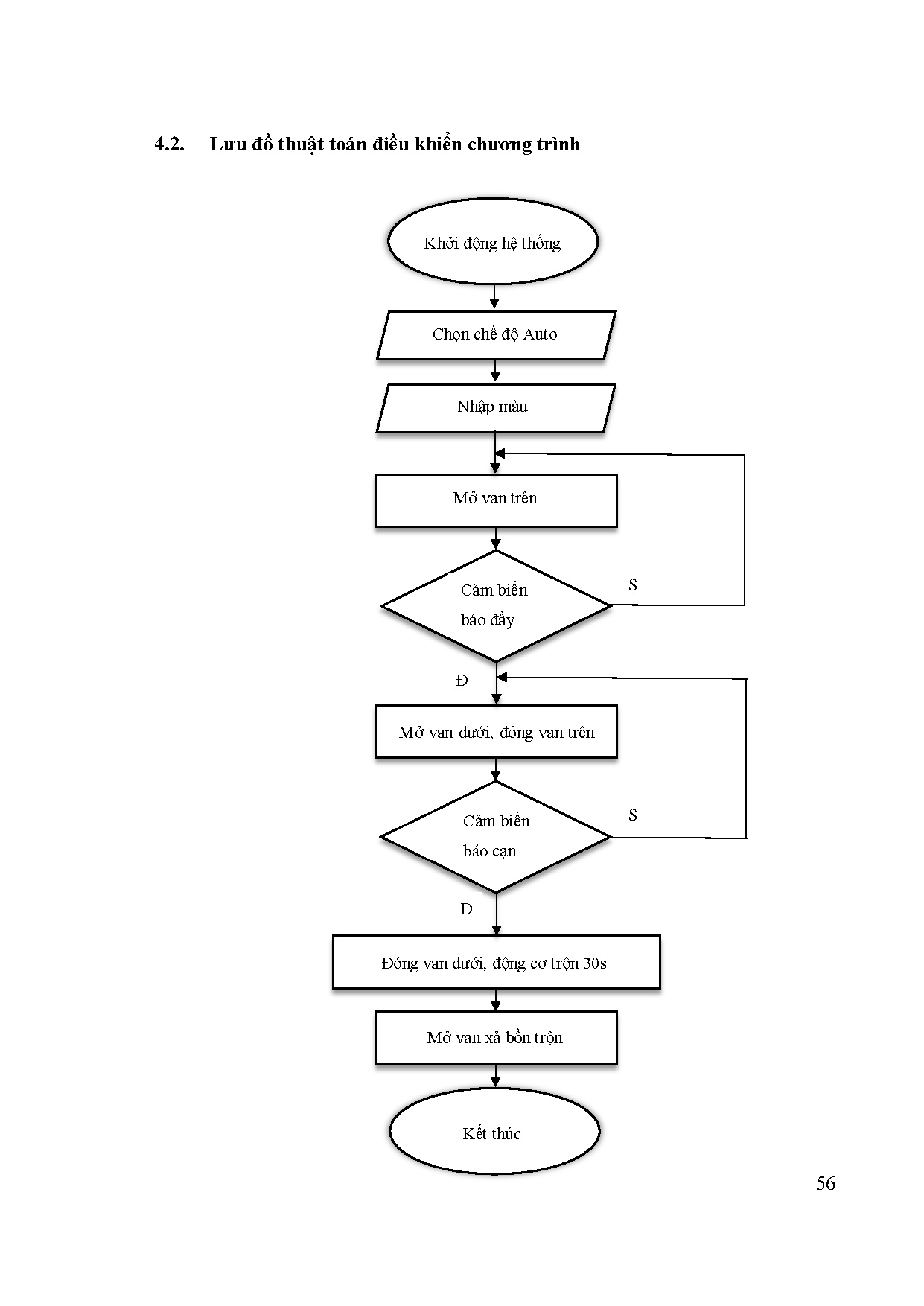
Đề tài: THIẾT KẾ HỆ THỐNG PHA MÀU TRỘN
SƠN TỰ ĐỘNG
GVHD:...
TRƯỜNG ĐẠI HỌC SƯ PHẠM KỸ THUẬT TP. HỒ CHÍ MINH
KHOA ĐÀO TẠO CHẤT LƯỢNG CAO
ĐỒ ÁN TỐT NGHIỆP
NGÀNH KỸ THUẬT ĐIỀU KHIỂN VÀ TỰ ĐỘNG HÓA
Đề tài: THIẾT KẾ HỆ THỐNG PHA MÀU TRỘN
SƠN TỰ ĐỘNG
GVHD:...
Một số trang tài liệu:
Trang 1
Trang 23
Trang 47
Trang 71
Trang 95