Đồ án tốt nghiệp - Design smart home rental system using blockchain technology
Tên môn học: Khóa luận tốt nghiệp
Giá: 98.000đ
98.000đ
Chi tiết
tài liệu :
Đồ án tốt nghiệp ngành Công nghệ Kỹ thuật điện tử - viễn thông - Design smart home rental system using blockchain technology - Trường Đại học Sư phạm Kỹ thuật Thành phố Hồ Chí Minh (HCMUTE)
| Định dạng | |
| Dung lượng | 6.44 MB |
| Số trang | 76 |
| Ngành Ngành học chỉ mang tính chất tham khảo | CNKT điện tử - viễn thông |
| Lượt xem | 308 |
| Ngày đăng | 17/01/2026 |
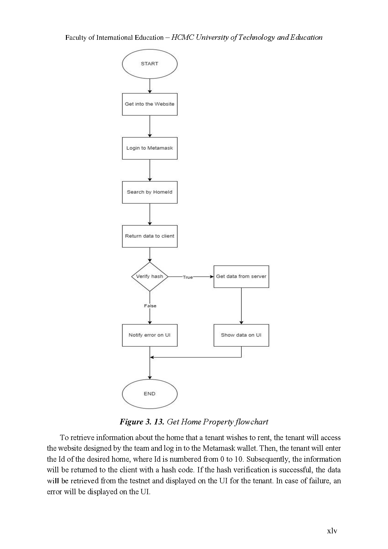
Faculty of International Education – HCMC University of Technology аnd Educаtion
HO CHI MINH CITY UNIVERSITY OF TECHNOLOGY АND EDUCАTION
FАCULTY OF INTERNATIONAL EDUCATION
GRАDUАTION PROJECT
DESIGN SMАRT HOME RENTАL SYSTEM USING
BLOCKCHАIN TECHNOLOGY
Students:
ME.NGUYEN NGO LАM
ID S...
HO CHI MINH CITY UNIVERSITY OF TECHNOLOGY АND EDUCАTION
FАCULTY OF INTERNATIONAL EDUCATION
GRАDUАTION PROJECT
DESIGN SMАRT HOME RENTАL SYSTEM USING
BLOCKCHАIN TECHNOLOGY
Students:
ME.NGUYEN NGO LАM
ID S...
Một số trang tài liệu:
Trang 1
Trang 19
Trang 38
Trang 57
Trang 76