Đồ án tốt nghiệp - Xây dựng phần mềm quản lý vật liệu xây dựng- Máy Pos
Tên môn học: Khóa luận tốt nghiệp
Giá: 96.000đ
96.000đ
Chi tiết
tài liệu :
Đồ án tốt nghiệp ngành Công nghệ thông tin - Xây dựng phần mềm quản lý vật liệu xây dựng- Máy Pos - Trường Đại học Sư phạm Kỹ thuật Thành phố Hồ Chí Minh (HCMUTE)
| Định dạng | |
| Dung lượng | 15.28 MB |
| Số trang | 182 |
| Ngành Ngành học chỉ mang tính chất tham khảo | Công nghệ thông tin |
| Lượt xem | 394 |
| Ngày đăng | 03/01/2026 |
TRƯỜNG ĐẠI HỌC SƯ PHẠM KỸ THUẬT TP.HCM
KHOA CÔNG NGHỆ THÔNG TIN
SVTH:
Nguyễn Trung Kiên
Trần Đức Long
Nguyễn Như Sâm
-
20110506
20110058
20110557
Đề tài:
XÂY DỰNG PHẦN MỀM QUẢN LÝ VẬT LIỆU XÂY
DỰNG – MÁY POS
KHÓA LUẬN TỐT NGHIỆP K...
KHOA CÔNG NGHỆ THÔNG TIN
SVTH:
Nguyễn Trung Kiên
Trần Đức Long
Nguyễn Như Sâm
-
20110506
20110058
20110557
Đề tài:
XÂY DỰNG PHẦN MỀM QUẢN LÝ VẬT LIỆU XÂY
DỰNG – MÁY POS
KHÓA LUẬN TỐT NGHIỆP K...
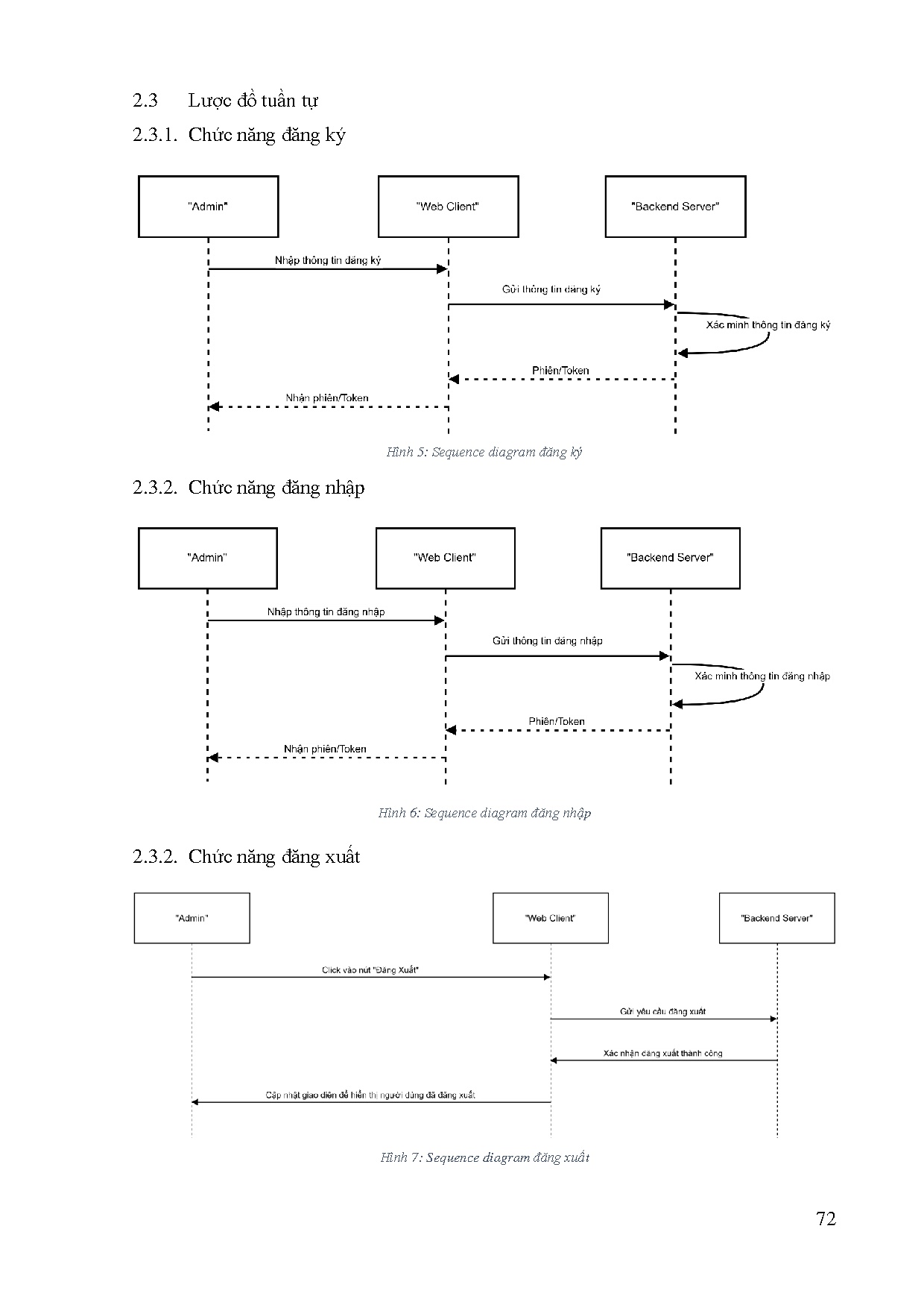
Một số trang tài liệu:
Trang 1
Trang 45
Trang 91
Trang 136
Trang 182