Đồ án tốt nghiệp - Xây dựng chatbot hỗ trợ sức khỏe tinh thần
Tên môn học: Khóa luận tốt nghiệp
Giá: 86.000đ
86.000đ
Chi tiết
tài liệu :
Đồ án tốt nghiệp ngành Công nghệ thông tin - Xây dựng chatbot hỗ trợ sức khỏe tinh thần - Trường Đại học Sư phạm Kỹ thuật Thành phố Hồ Chí Minh (HCMUTE)
| Định dạng | |
| Dung lượng | 6.37 MB |
| Số trang | 107 |
| Ngành Ngành học chỉ mang tính chất tham khảo | Công nghệ thông tin |
| Lượt xem | 473 |
| Ngày đăng | 02/01/2026 |
BỘ GIÁO DỤC VÀ ĐÀO TẠO
TRƯỜNG ĐẠI HỌC SƯ PHẠM KỸ THUẬT TP. HỒ CHÍ MINH
KHOA CÔNG NGHỆ THÔNG TIN
KHÓA LUẬN TỐT NGHIỆP
XÂY DỰNG CHATBOT
HỖ TRỢ SỨC KHỎE TINH THẦN
SINH VIÊN THỰC HIỆN:
CAO CÔNG THÀNH
20119374
GIÁO VIÊN HƯỚNG DẪN:
TS....
TRƯỜNG ĐẠI HỌC SƯ PHẠM KỸ THUẬT TP. HỒ CHÍ MINH
KHOA CÔNG NGHỆ THÔNG TIN
KHÓA LUẬN TỐT NGHIỆP
XÂY DỰNG CHATBOT
HỖ TRỢ SỨC KHỎE TINH THẦN
SINH VIÊN THỰC HIỆN:
CAO CÔNG THÀNH
20119374
GIÁO VIÊN HƯỚNG DẪN:
TS....
Một số trang tài liệu:
Trang 1
Trang 26
Trang 53
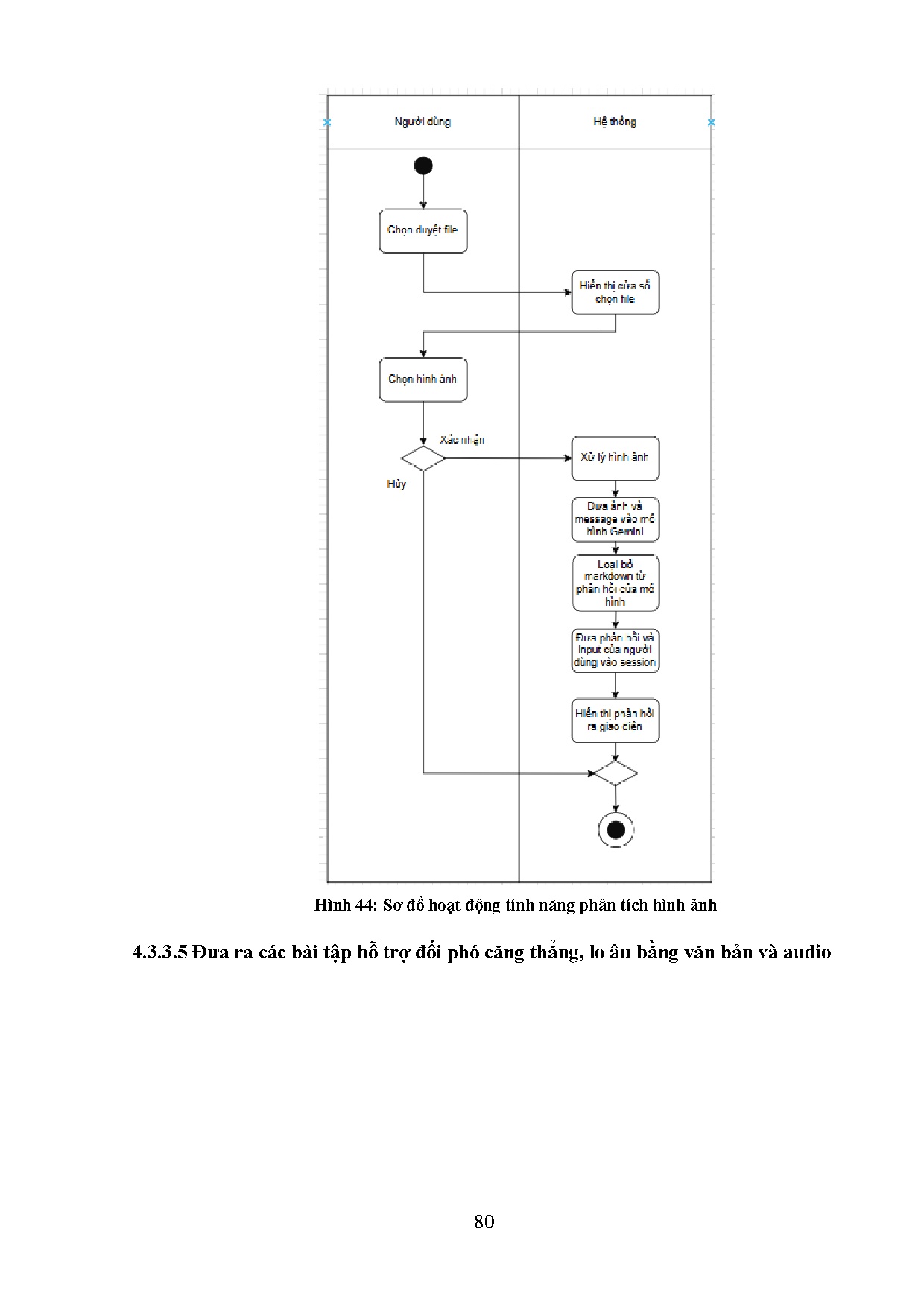
Trang 80
Trang 107