Đồ án tốt nghiệp - Xây dựng app tìm kiếm và đặt phòng trọ
Tên môn học: Khóa luận tốt nghiệp
Giá: 91.000đ
91.000đ
Chi tiết
tài liệu :
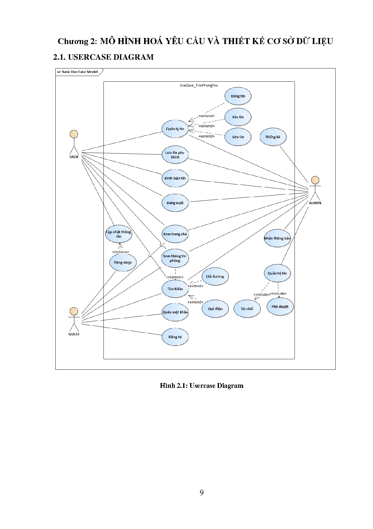
Đồ án tốt nghiệp ngành Công nghệ thông tin - Xây dựng app tìm kiếm và đặt phòng trọ - Trường Đại học Sư phạm Kỹ thuật Thành phố Hồ Chí Minh (HCMUTE)
| Định dạng | |
| Dung lượng | 6.19 MB |
| Số trang | 109 |
| Ngành Ngành học chỉ mang tính chất tham khảo | Công nghệ thông tin |
| Lượt xem | 325 |
| Ngày đăng | 13/01/2026 |
TRƯỜNG ĐẠI HỌC SƯ PHẠM KỸ THUẬT TP. HỒ CHÍ MINH
KHOA CÔNG NGHỆ THÔNG TIN
BỘ MÔN CÔNG NGHỆ PHẦN MỀM
`
NGUYỄN TUẤN KIỆT – 16110367
LÊ THỊ THUỲ TRANG – 16110488
Đề tài:
XÂY DỰNG APP TÌM KIẾM VÀ
ĐẶT PHÒNG TRỌ
KHOÁ LUẬN TỐT NGHIỆP ...
KHOA CÔNG NGHỆ THÔNG TIN
BỘ MÔN CÔNG NGHỆ PHẦN MỀM
`
NGUYỄN TUẤN KIỆT – 16110367
LÊ THỊ THUỲ TRANG – 16110488
Đề tài:
XÂY DỰNG APP TÌM KIẾM VÀ
ĐẶT PHÒNG TRỌ
KHOÁ LUẬN TỐT NGHIỆP ...
Một số trang tài liệu:
Trang 1
Trang 27
Trang 54
Trang 81
Trang 109