Đồ án tốt nghiệp - Tìm hiểu Spring Boot và React JS. ứng dụng xây dựng Website bán Laptop
Tên môn học: Khóa luận tốt nghiệp
Giá: 83.000đ
83.000đ
Chi tiết
tài liệu :
Đồ án tốt nghiệp ngành Công nghệ thông tin - Tìm hiểu Spring Boot và React JS. ứng dụng xây dựng Website bán Laptop - Trường Đại học Sư phạm Kỹ thuật Thành phố Hồ Chí Minh (HCMUTE)
| Định dạng | |
| Dung lượng | 9.97 MB |
| Số trang | 139 |
| Ngành Ngành học chỉ mang tính chất tham khảo | Công nghệ thông tin |
| Lượt xem | 536 |
| Ngày đăng | 04/01/2026 |
TRƯỜNG ĐẠI HỌC SƯ PHẠM KỸ THUẬT TP. HCM
KHOA CÔNG NGHỆ THÔNG TIN
BỘ MÔN HỆ THỐNG THÔNG TIN
BÙI LÊ TẤN PHI – 18110336
VŨ TRUNG TÍN – 19110476
Đề Tài:
TÌM HIỂU SPRING BOOT VÀ REACT JS. ỨNG
DỤNG XÂY DỰNG WEBSITE BÁN LAPTOP
KHÓA LUẬN TỐT NGHI�...
KHOA CÔNG NGHỆ THÔNG TIN
BỘ MÔN HỆ THỐNG THÔNG TIN
BÙI LÊ TẤN PHI – 18110336
VŨ TRUNG TÍN – 19110476
Đề Tài:
TÌM HIỂU SPRING BOOT VÀ REACT JS. ỨNG
DỤNG XÂY DỰNG WEBSITE BÁN LAPTOP
KHÓA LUẬN TỐT NGHI�...
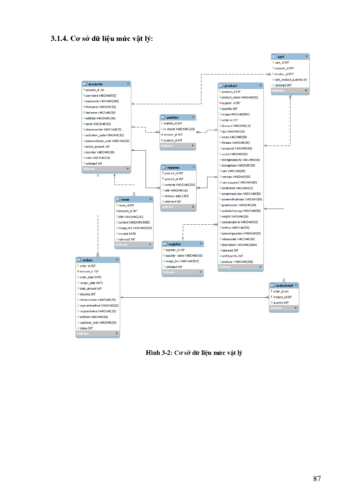
Một số trang tài liệu:
Trang 1
Trang 34
Trang 69
Trang 104
Trang 139