Đồ án tốt nghiệp - Differential privacy in deep learning
Tên môn học: Khóa luận tốt nghiệp
Giá: 97.000đ
97.000đ
Chi tiết
tài liệu :
Đồ án tốt nghiệp ngành Kỹ thuật dữ liệu - Differential privacy in deep learning - Trường Đại học Sư phạm Kỹ thuật Thành phố Hồ Chí Minh (HCMUTE)
| Định dạng | |
| Dung lượng | 5.62 MB |
| Số trang | 86 |
| Ngành Ngành học chỉ mang tính chất tham khảo | Kỹ thuật dữ liệu |
| Lượt xem | 249 |
| Ngày đăng | 31/12/2025 |
m7
BỘ GIÁO DỤC VÀ ĐÀO TẠO
TRƯỜNG ĐẠI HỌC SƯ PHẠM KỸ THUẬT TP. HỒ CHÍ MINH
KHÓA LUẬN TỐT NGHIỆP ĐẠI HỌC
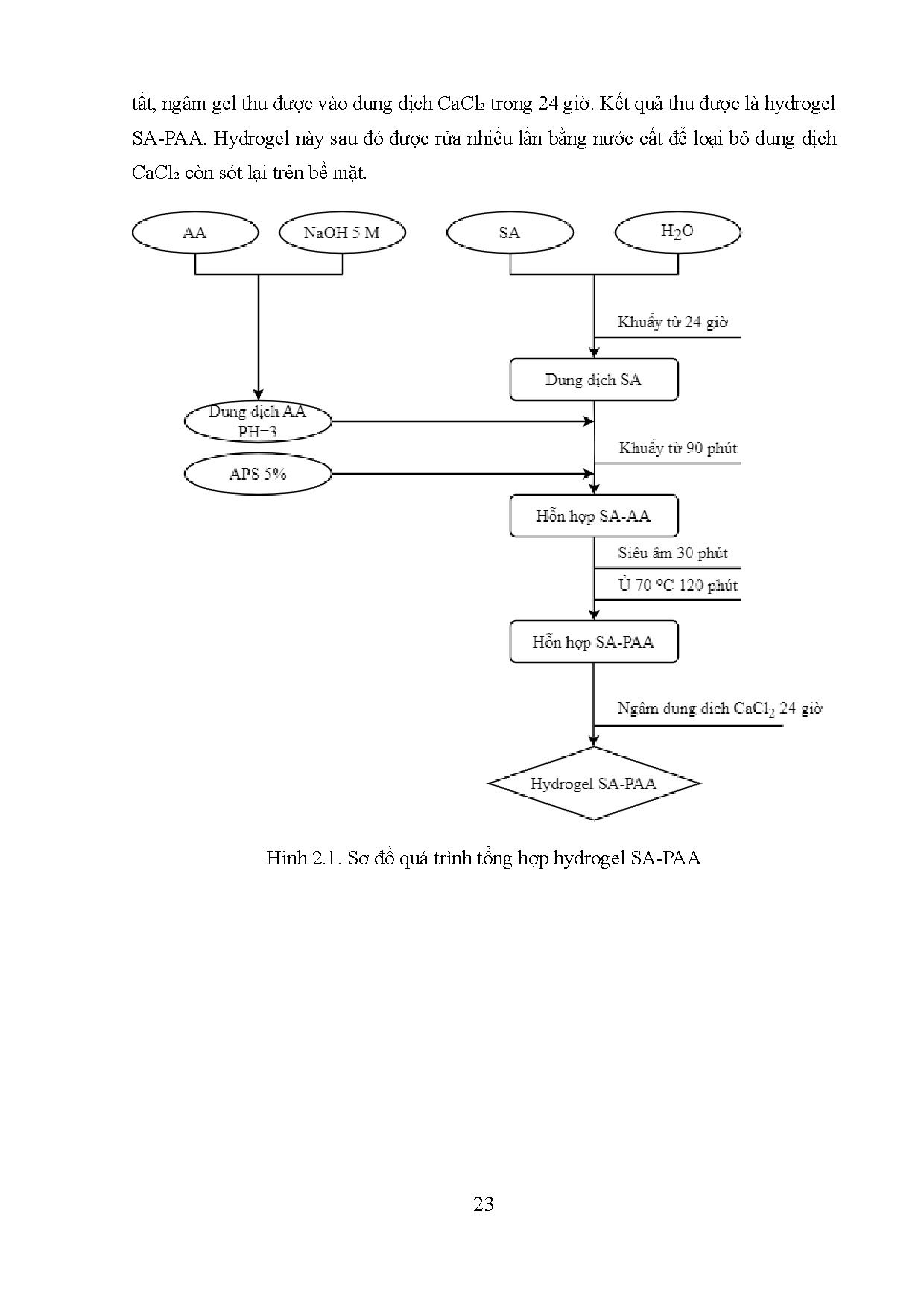
ẢNH HƯỞNG CỦA THÀNH PHẦN
ĐẾN TÍNH CHẤT CỦA HYDROGEL
POLYACRYLIC ACID - NATRI
ALGINATE BỔ SUNG NANO BẠC
SVTH: Nguyễn Th�...
BỘ GIÁO DỤC VÀ ĐÀO TẠO
TRƯỜNG ĐẠI HỌC SƯ PHẠM KỸ THUẬT TP. HỒ CHÍ MINH
KHÓA LUẬN TỐT NGHIỆP ĐẠI HỌC
ẢNH HƯỞNG CỦA THÀNH PHẦN
ĐẾN TÍNH CHẤT CỦA HYDROGEL
POLYACRYLIC ACID - NATRI
ALGINATE BỔ SUNG NANO BẠC
SVTH: Nguyễn Th�...
Một số trang tài liệu:
Trang 1
Trang 21
Trang 43
Trang 64
Trang 86