Đồ án tốt nghiệp - Developing an E-learning website using mern stack
Tên môn học: Khóa luận tốt nghiệp
Giá: 97.000đ
97.000đ
Chi tiết
tài liệu :
Đồ án tốt nghiệp ngành Công nghệ thông tin - Developing an E-learning website using mern stack - Trường Đại học Sư phạm Kỹ thuật Thành phố Hồ Chí Minh (HCMUTE)
| Định dạng | |
| Dung lượng | 5.02 MB |
| Số trang | 117 |
| Ngành Ngành học chỉ mang tính chất tham khảo | Công nghệ thông tin |
| Lượt xem | 389 |
| Ngày đăng | 31/12/2025 |
MINISTRY OF EDUCATION AND TRAINING
HCMC UNIVERSITY OF TECHNOLOGY AND EDUCATION
FACULTY OF INTERNATIONAL EDUCATION
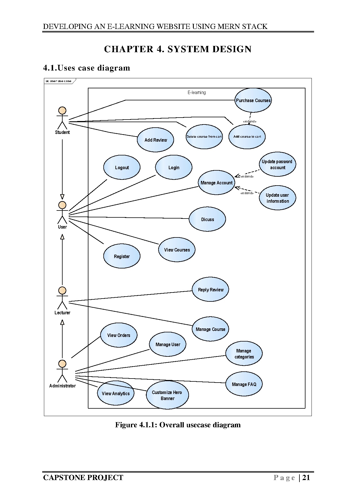
CAPSTONE PROJECT
DEVELOPING AN E-LEARNING WEBSITE
USING MERN STACK
Advisor: Dr. Le Van Vinh
Student Name
Student ID
Phan Tấn Cường
20110356
Hoàng Lê Tiến Đạt
20110011...
HCMC UNIVERSITY OF TECHNOLOGY AND EDUCATION
FACULTY OF INTERNATIONAL EDUCATION
CAPSTONE PROJECT
DEVELOPING AN E-LEARNING WEBSITE
USING MERN STACK
Advisor: Dr. Le Van Vinh
Student Name
Student ID
Phan Tấn Cường
20110356
Hoàng Lê Tiến Đạt
20110011...
Một số trang tài liệu:
Trang 1
Trang 29
Trang 58
Trang 87
Trang 117