Đồ án tốt nghiệp - Building a human resource management system
Tên môn học: Khóa luận tốt nghiệp
Giá: 95.000đ
95.000đ
Chi tiết
tài liệu :
Đồ án tốt nghiệp ngành Công nghệ thông tin - Building a human resource management system - Trường Đại học Sư phạm Kỹ thuật Thành phố Hồ Chí Minh (HCMUTE)
| Định dạng | |
| Dung lượng | 9.32 MB |
| Số trang | 105 |
| Ngành Ngành học chỉ mang tính chất tham khảo | Công nghệ thông tin |
| Lượt xem | 256 |
| Ngày đăng | 02/01/2026 |
HCMC UNIVERSITY OF TECHNOLOGY AND EDUCATION
FACULTY OF INFORMATION TECHNOLOGY
SPECIALIZED ESSAYS
BUILDING A HUMAN RESOURCE
MANAGEMENT SYSTEM
Advisor: Nguyen Duc Khoan, M.Sc.IT
Student 1:
Ta Duy Hoang
Student ID: 20110488
Student 2:
Ngo Anh Luong
Student ID: 20110521
Course: 2020
Majo...
FACULTY OF INFORMATION TECHNOLOGY
SPECIALIZED ESSAYS
BUILDING A HUMAN RESOURCE
MANAGEMENT SYSTEM
Advisor: Nguyen Duc Khoan, M.Sc.IT
Student 1:
Ta Duy Hoang
Student ID: 20110488
Student 2:
Ngo Anh Luong
Student ID: 20110521
Course: 2020
Majo...
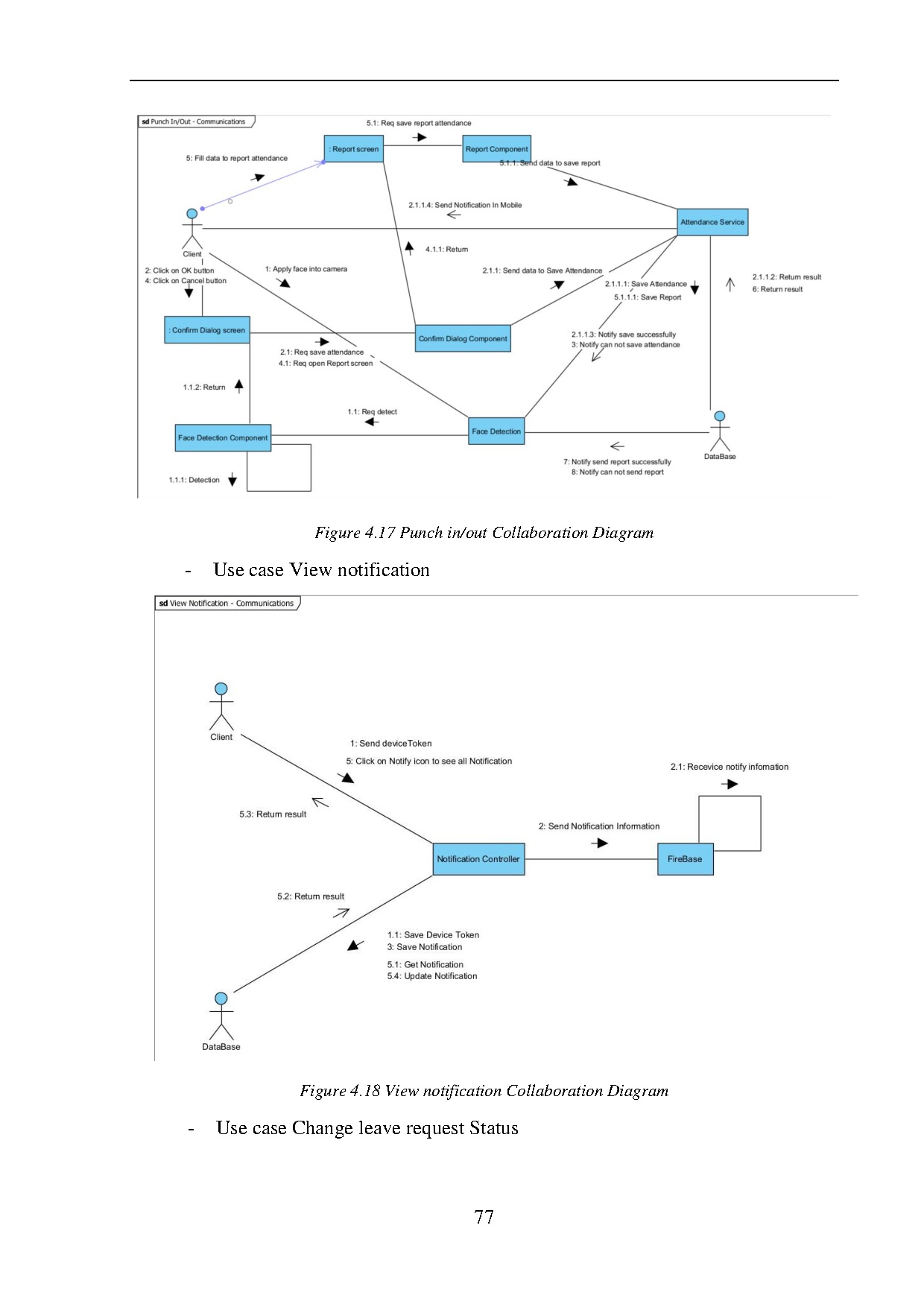
Một số trang tài liệu:
Trang 1
Trang 26
Trang 52
Trang 78
Trang 105