Đồ án tốt nghiệp - Nghiên cứu chế tạo màng sinh học từ gel lô hội (Aloe Vera) kết hợp với ABQĐĐ (
Tên môn học: Khóa luận tốt nghiệp
Giá: 87.000đ
87.000đ
Chi tiết
tài liệu :
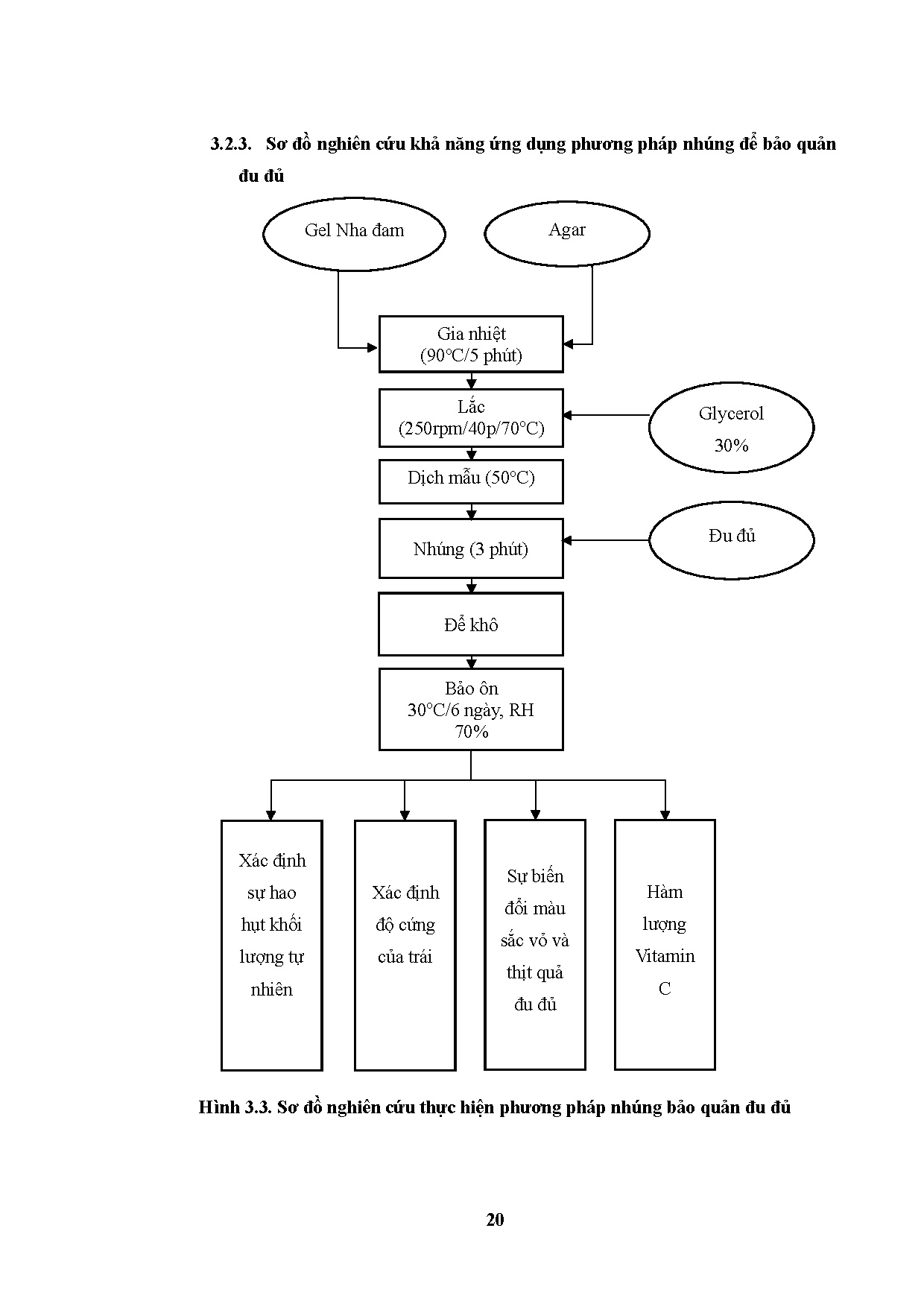
Đồ án tốt nghiệp ngành Công nghệ thực phẩm - Nghiên cứu chế tạo màng sinh học từ gel lô hội (Aloe Vera) kết hợp với Agar bảo quản đu đủ (Papaya) - Trường Đại học Sư phạm Kỹ thuật Thành phố Hồ Chí Minh (HCMUTE)
| Định dạng | |
| Dung lượng | 6.51 MB |
| Số trang | 87 |
| Ngành Ngành học chỉ mang tính chất tham khảo | Công nghệ thực phẩm |
| Lượt xem | 438 |
| Ngày đăng | 06/02/2026 |
TRƯỜNG ĐẠI HỌC SƯ PHẠM KỸ THUẬT THÀNH PHỐ HỒ CHÍ MINH
KHOA CÔNG NGHỆ HÓA HỌC VÀ THỰC PHẨM
NGÀNH CÔNG NGHỆ THỰC PHẨM
KHÓA LUẬN TỐT NGHIỆP
MÃ SỐ: 2024 – 20116219
NGHIÊN CỨU CHẾ TẠO MÀNG SINH HỌC TỪ
GEL LÔ HỘI (ALOE ...
KHOA CÔNG NGHỆ HÓA HỌC VÀ THỰC PHẨM
NGÀNH CÔNG NGHỆ THỰC PHẨM
KHÓA LUẬN TỐT NGHIỆP
MÃ SỐ: 2024 – 20116219
NGHIÊN CỨU CHẾ TẠO MÀNG SINH HỌC TỪ
GEL LÔ HỘI (ALOE ...
Một số trang tài liệu:
Trang 1
Trang 21
Trang 43
Trang 65
Trang 87