Đồ án tốt nghiệp - Hệ thống hỗ trợ khởi hành ngang dốc thông minh dành cho xe số sàn
Tên môn học: Khóa luận tốt nghiệp
Giá: 96.000đ
96.000đ
Chi tiết
tài liệu :
Đồ án tốt nghiệp ngành Công nghệ Kỹ thuật ô tô - Hệ thống hỗ trợ khởi hành ngang dốc thông minh dành cho xe số sàn - Trường Đại học Sư phạm Kỹ thuật Thành phố Hồ Chí Minh (HCMUTE)
| Định dạng | |
| Dung lượng | 9.32 MB |
| Số trang | 100 |
| Ngành Ngành học chỉ mang tính chất tham khảo | Công nghệ Kỹ thuật ô tô |
| Lượt xem | 397 |
| Ngày đăng | 06/02/2026 |
TRƯỜNG ĐẠI HỌC SƯ PHẠM KỸ THUẬT THÀNH PHỐ HỒ CHÍ MINH
KHOA ĐÀO TẠO CHẤT LƯỢNG CAO
ĐỒ ÁN TỐT NGHIỆP
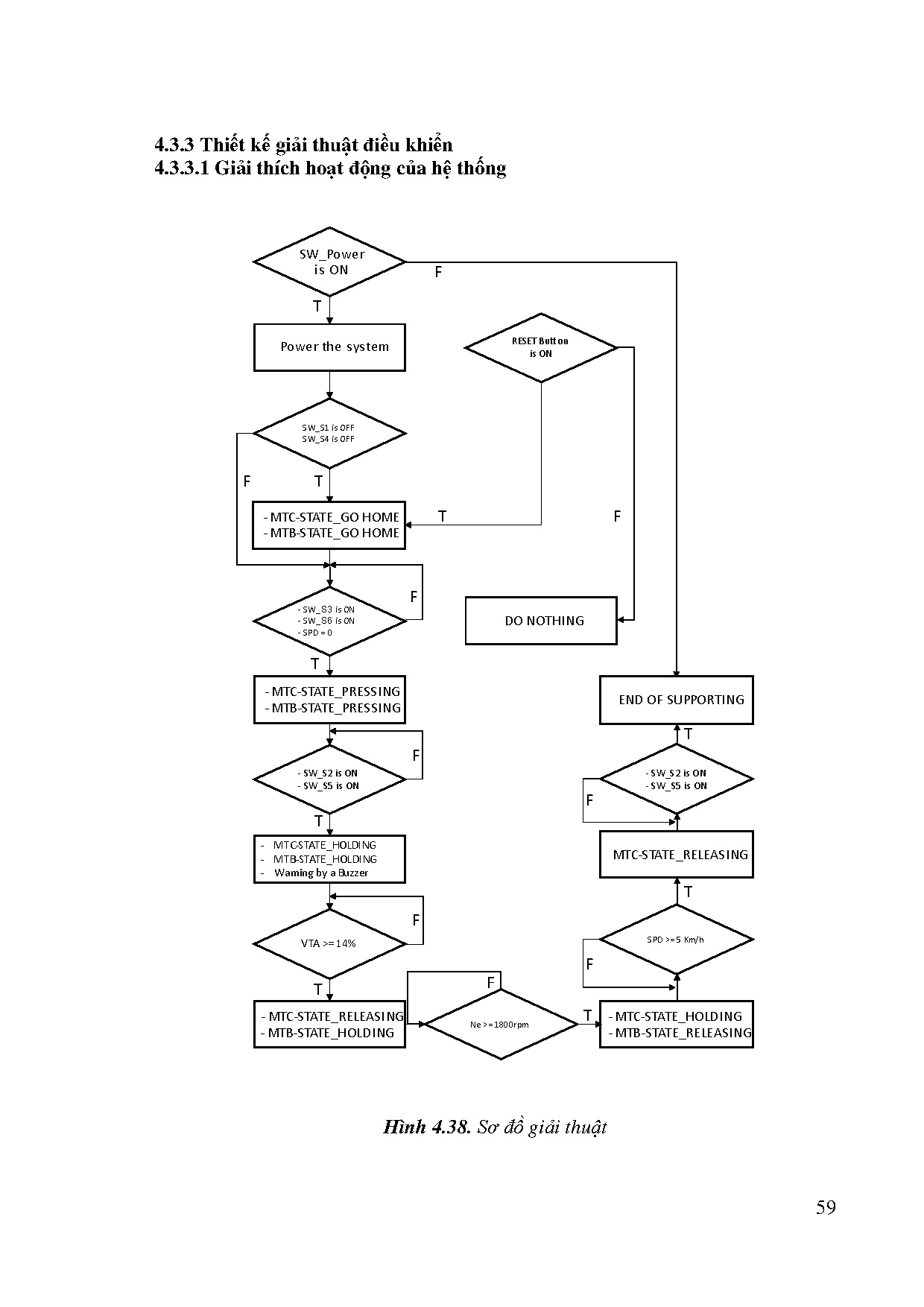
HỆ THỐNG HỖ TRỢ KHỞI HÀNH NGANG DỐC
THÔNG MINH DÀNH CHO XE SỐ SÀN
NGUYỄN HOÀNG PHÁT
19145287
NGUYỄN KHƯƠNG NINH
19145283
Khoá : 2019
...
KHOA ĐÀO TẠO CHẤT LƯỢNG CAO
ĐỒ ÁN TỐT NGHIỆP
HỆ THỐNG HỖ TRỢ KHỞI HÀNH NGANG DỐC
THÔNG MINH DÀNH CHO XE SỐ SÀN
NGUYỄN HOÀNG PHÁT
19145287
NGUYỄN KHƯƠNG NINH
19145283
Khoá : 2019
...
Một số trang tài liệu:
Trang 1
Trang 25
Trang 50
Trang 75
Trang 100