Đồ án tốt nghiệp - Thiết kế và chế tạo mô hình hệ thống nhận diện và phân phối sản phẩm hàng hóa TĐ
Tên môn học: Khóa luận tốt nghiệp
Giá: 87.000đ
87.000đ
Chi tiết
tài liệu :
Đồ án tốt nghiệp ngành Công nghệ Kỹ thuật cơ điện tử - Thiết kế và chế tạo mô hình hệ thống nhận diện và phân phối sản phẩm hàng hóa tự động - Trường Đại học Sư phạm Kỹ thuật Thành phố Hồ Chí Minh (HCMUTE)
| Định dạng | |
| Dung lượng | 3.33 MB |
| Số trang | 84 |
| Ngành | CNKT cơ điện tử |
| Lượt xem | 107 |
| Ngày đăng | 25/12/2025 |
BỘ GIÁO DỤC VÀ ĐÀO TẠO
TRƯỜNG ĐẠI HỌC SƯ PHẠM KỸ THUẬT TP. HCM
KHOA CƠ KHÍ CHẾ TẠO MÁY
ĐỒ ÁN TỐT NGHIỆP
THIẾT KẾ VÀ CHẾ TẠO MÔ HÌNH
HỆ THỐNG NHẬN DIỆN VÀ PHÂN PHỐI SẢN
PHẨM HÀNG HÓA TỰ ĐỘNG
CÁN BỘ HƯỚNG DẪN
SINH VI�...
TRƯỜNG ĐẠI HỌC SƯ PHẠM KỸ THUẬT TP. HCM
KHOA CƠ KHÍ CHẾ TẠO MÁY
ĐỒ ÁN TỐT NGHIỆP
THIẾT KẾ VÀ CHẾ TẠO MÔ HÌNH
HỆ THỐNG NHẬN DIỆN VÀ PHÂN PHỐI SẢN
PHẨM HÀNG HÓA TỰ ĐỘNG
CÁN BỘ HƯỚNG DẪN
SINH VI�...
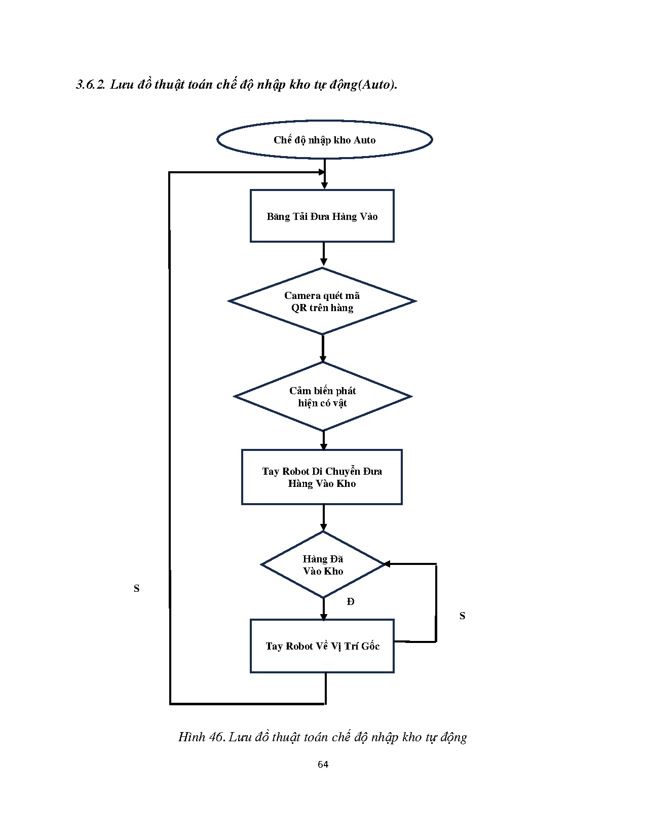
Một số trang tài liệu:
Trang 1
Trang 21
Trang 42
Trang 63
Trang 84