Đồ án tốt nghiệp - Nghiên cứu, thiết kế và chế tạo robot thu hoạch quả cà chua
Tên môn học: Khóa luận tốt nghiệp
Giá: 92.000đ
92.000đ
Chi tiết
tài liệu :
Đồ án tốt nghiệp ngành Robot và trí tuệ nhân tạo - Nghiên cứu, thiết kế và chế tạo robot thu hoạch quả cà chua - Trường Đại học Sư phạm Kỹ thuật Thành phố Hồ Chí Minh (HCMUTE)
| Định dạng | |
| Dung lượng | 3.98 MB |
| Số trang | 80 |
| Ngành Ngành học chỉ mang tính chất tham khảo | Robot và trí tuệ nhân tạo |
| Lượt xem | 633 |
| Ngày đăng | 06/02/2026 |
BỘ GIÁO DỤC VÀ ĐÀO TẠO
TRƯỜNG ĐẠI HỌC SƯ PHẠM KỸ THUẬT TP.HCM
KHOA CƠ KHÍ CHẾ TẠO MÁY
ĐỒ ÁN TỐT NGHIỆP
Đề tài: “NGHIÊN CỨU,THIẾT KẾ VÀ CHẾ TẠO ROBOT THU
HOẠCH QUẢ CÀ CHUA”
Giảng viên hướng dẫn: TS. Đặng Trí D�...
TRƯỜNG ĐẠI HỌC SƯ PHẠM KỸ THUẬT TP.HCM
KHOA CƠ KHÍ CHẾ TẠO MÁY
ĐỒ ÁN TỐT NGHIỆP
Đề tài: “NGHIÊN CỨU,THIẾT KẾ VÀ CHẾ TẠO ROBOT THU
HOẠCH QUẢ CÀ CHUA”
Giảng viên hướng dẫn: TS. Đặng Trí D�...
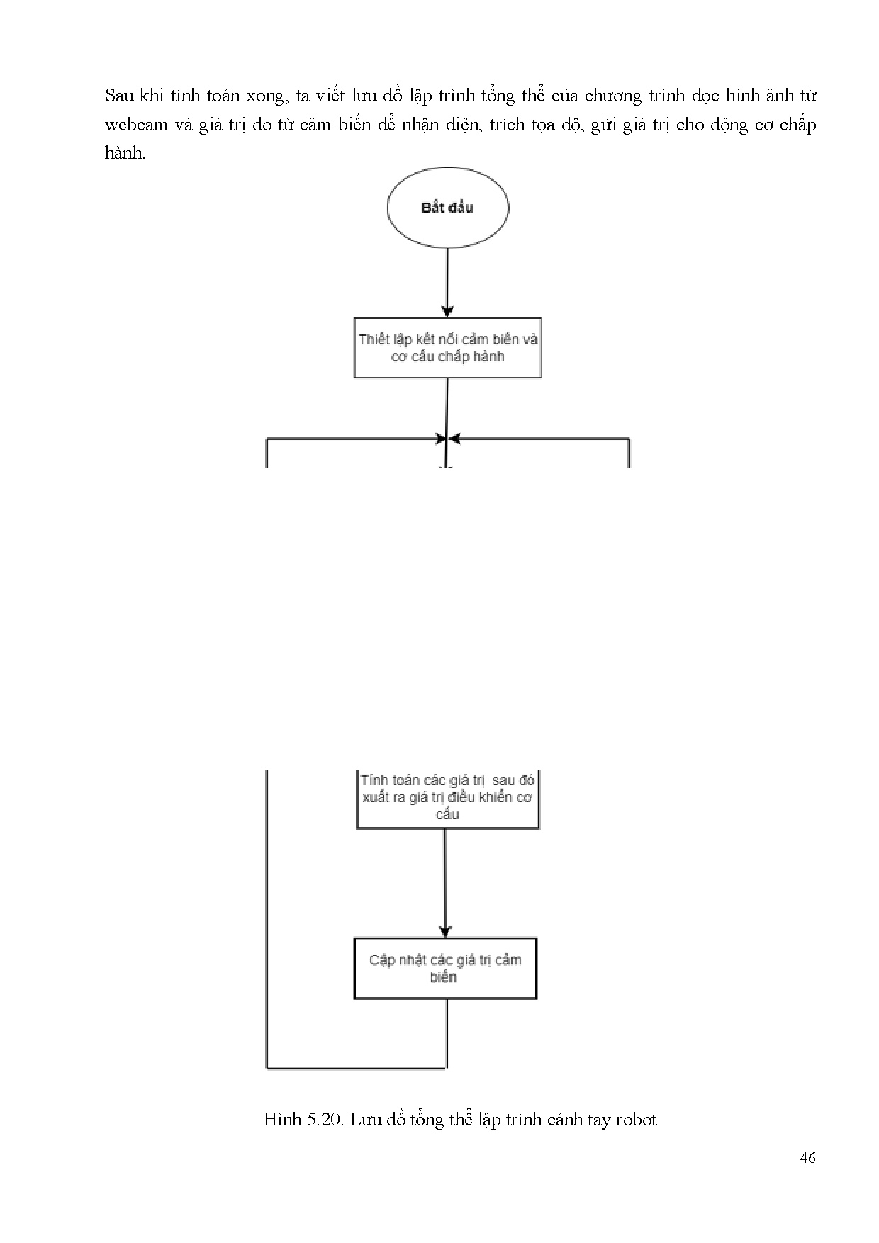
Một số trang tài liệu:
Trang 1
Trang 20
Trang 40
Trang 60
Trang 80